HOME   LIST
‹–   –›

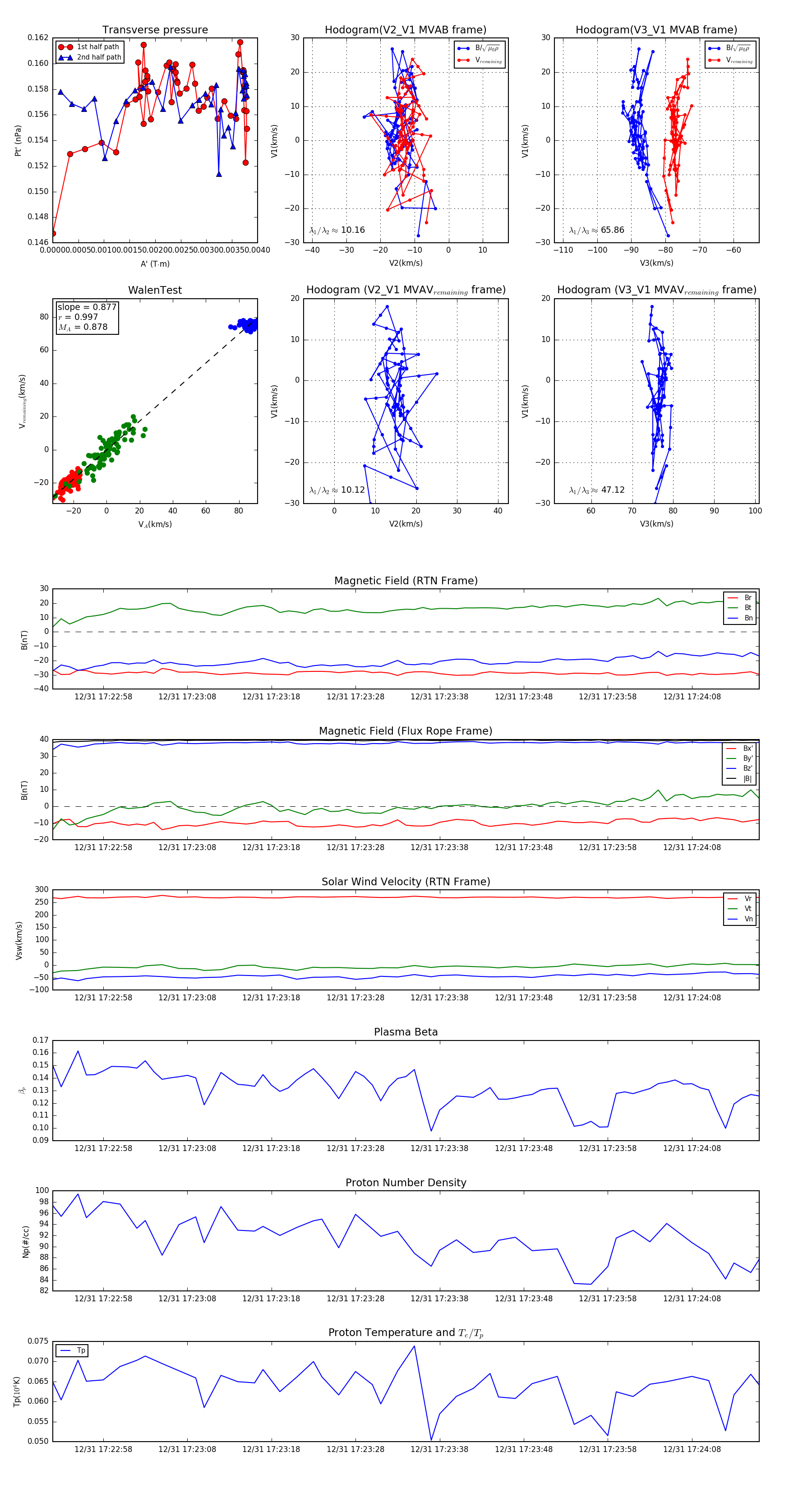
Flux Rope in 2024

Flux Rope Event 2024-12-31 17:22:52 ~ 2024-12-31 17:24:16 (85 seconds)


plot