HOME   LIST
‹–   –›

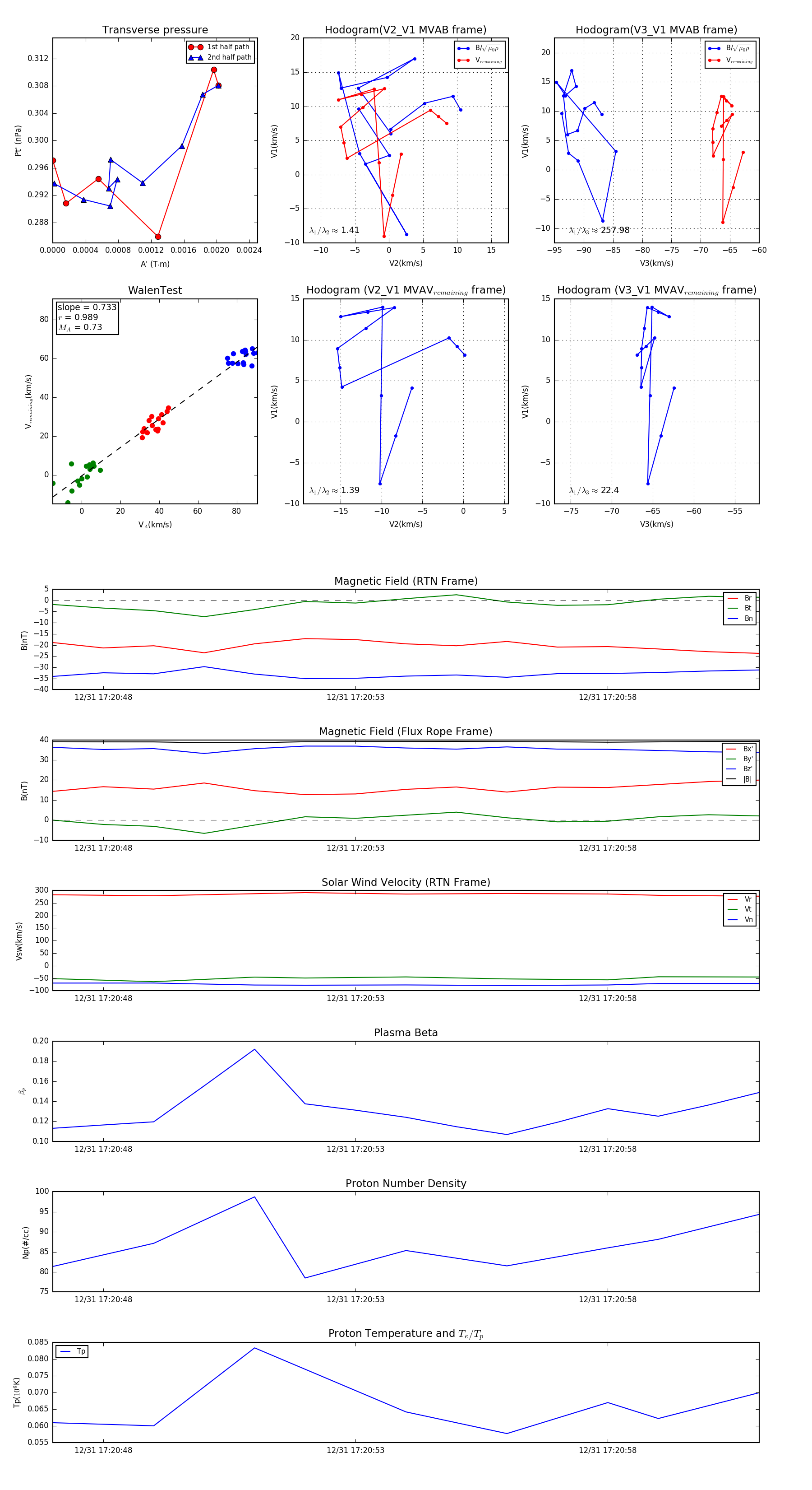
Flux Rope in 2024

Flux Rope Event 2024-12-31 17:20:47 ~ 2024-12-31 17:21:01 (15 seconds)


plot