HOME   LIST
‹–   –›

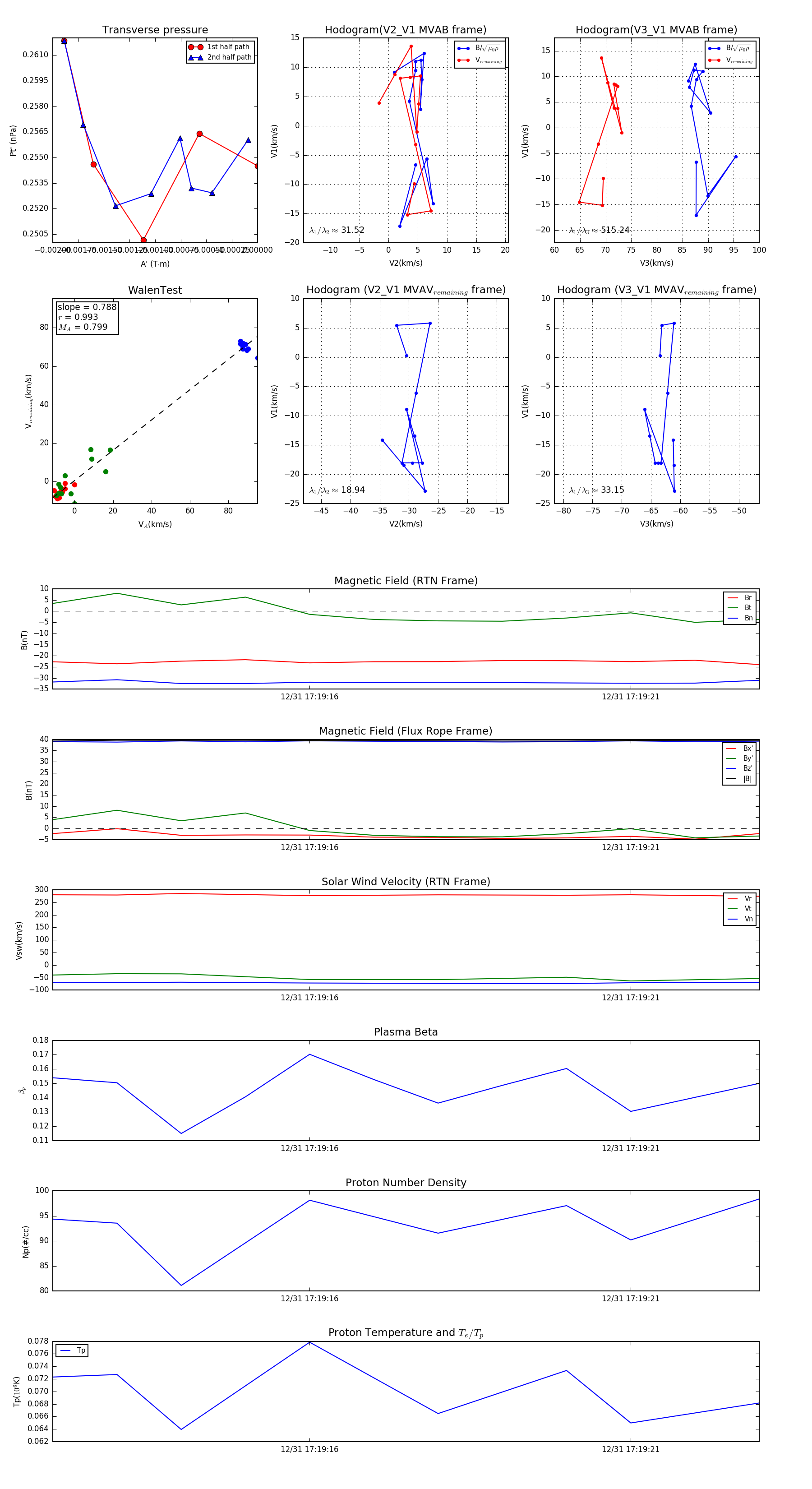
Flux Rope in 2024

Flux Rope Event 2024-12-31 17:19:12 ~ 2024-12-31 17:19:23 (12 seconds)


plot