HOME   LIST
‹–   –›

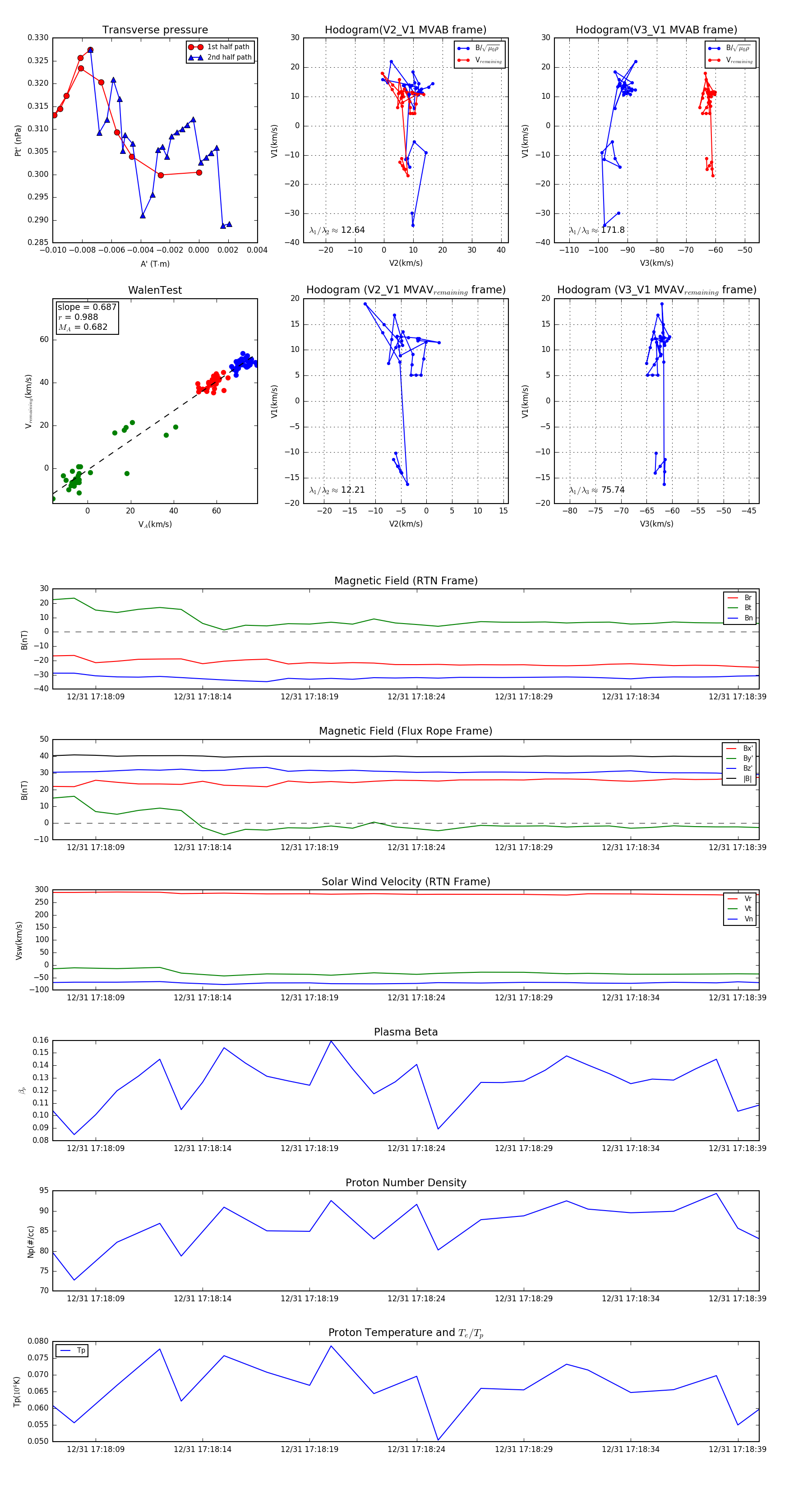
Flux Rope in 2024

Flux Rope Event 2024-12-31 17:18:07 ~ 2024-12-31 17:18:40 (34 seconds)


plot