HOME   LIST
‹–   –›

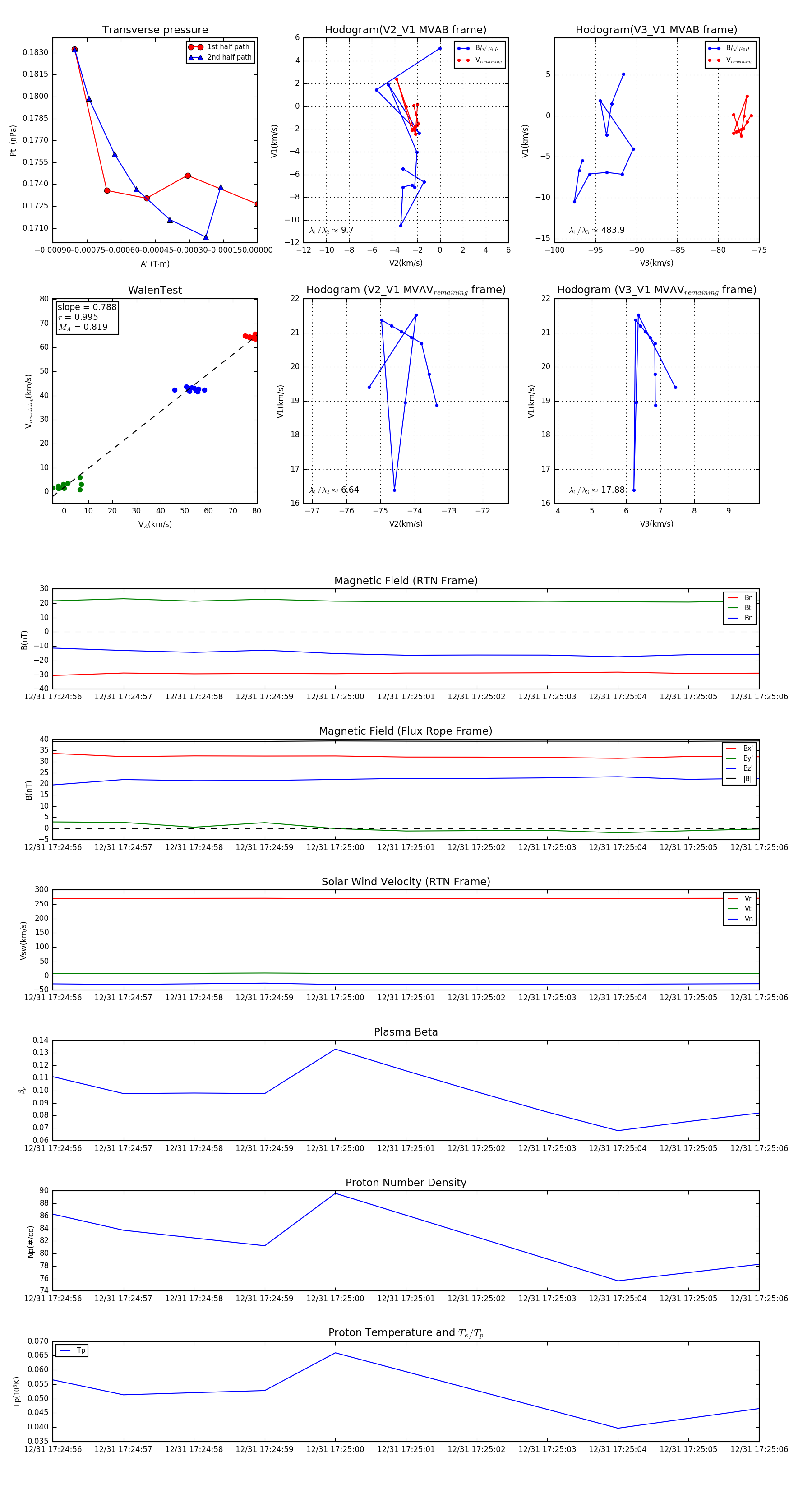
Flux Rope in 2024

Flux Rope Event 2024-12-31 17:24:56 ~ 2024-12-31 17:25:06 (11 seconds)


plot