HOME   LIST
‹–   –›

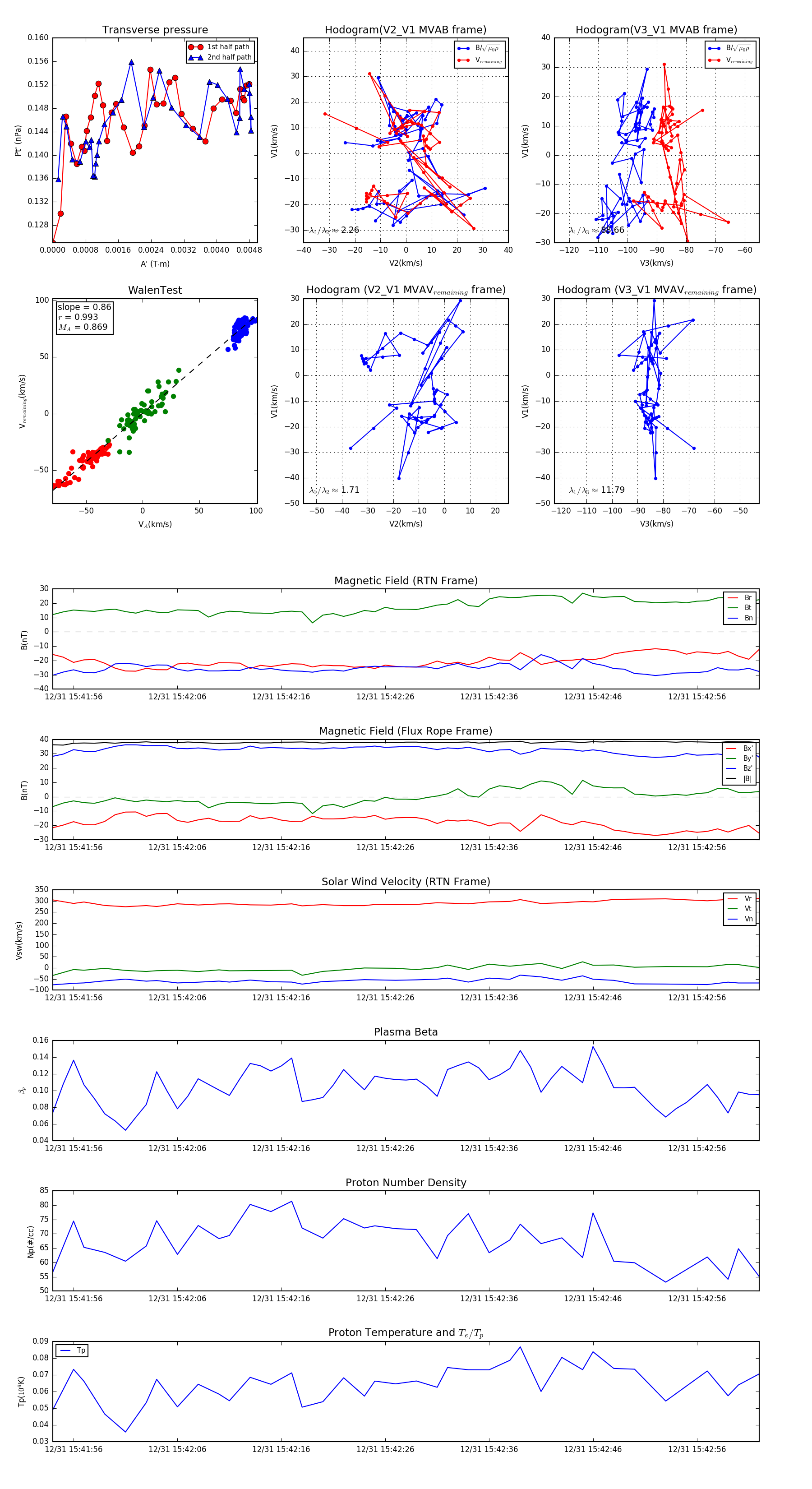
Flux Rope in 2024

Flux Rope Event 2024-12-31 15:41:54 ~ 2024-12-31 15:43:02 (69 seconds)


plot