HOME   LIST
‹–   –›

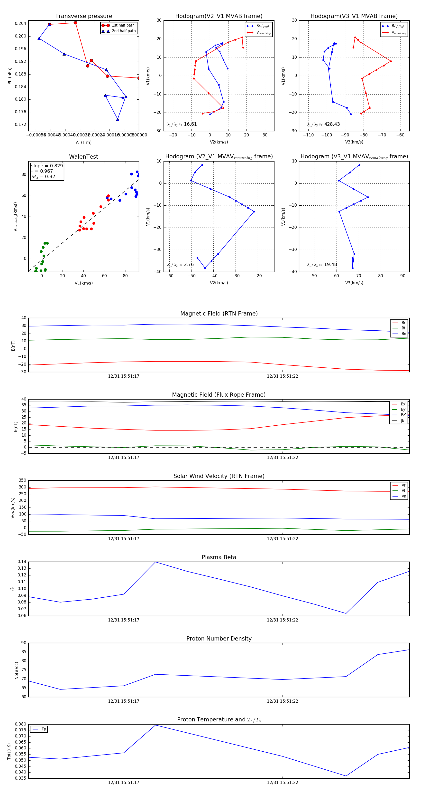
Flux Rope in 2024

Flux Rope Event 2024-12-31 15:51:14 ~ 2024-12-31 15:51:26 (13 seconds)


plot