HOME   LIST
‹–   –›

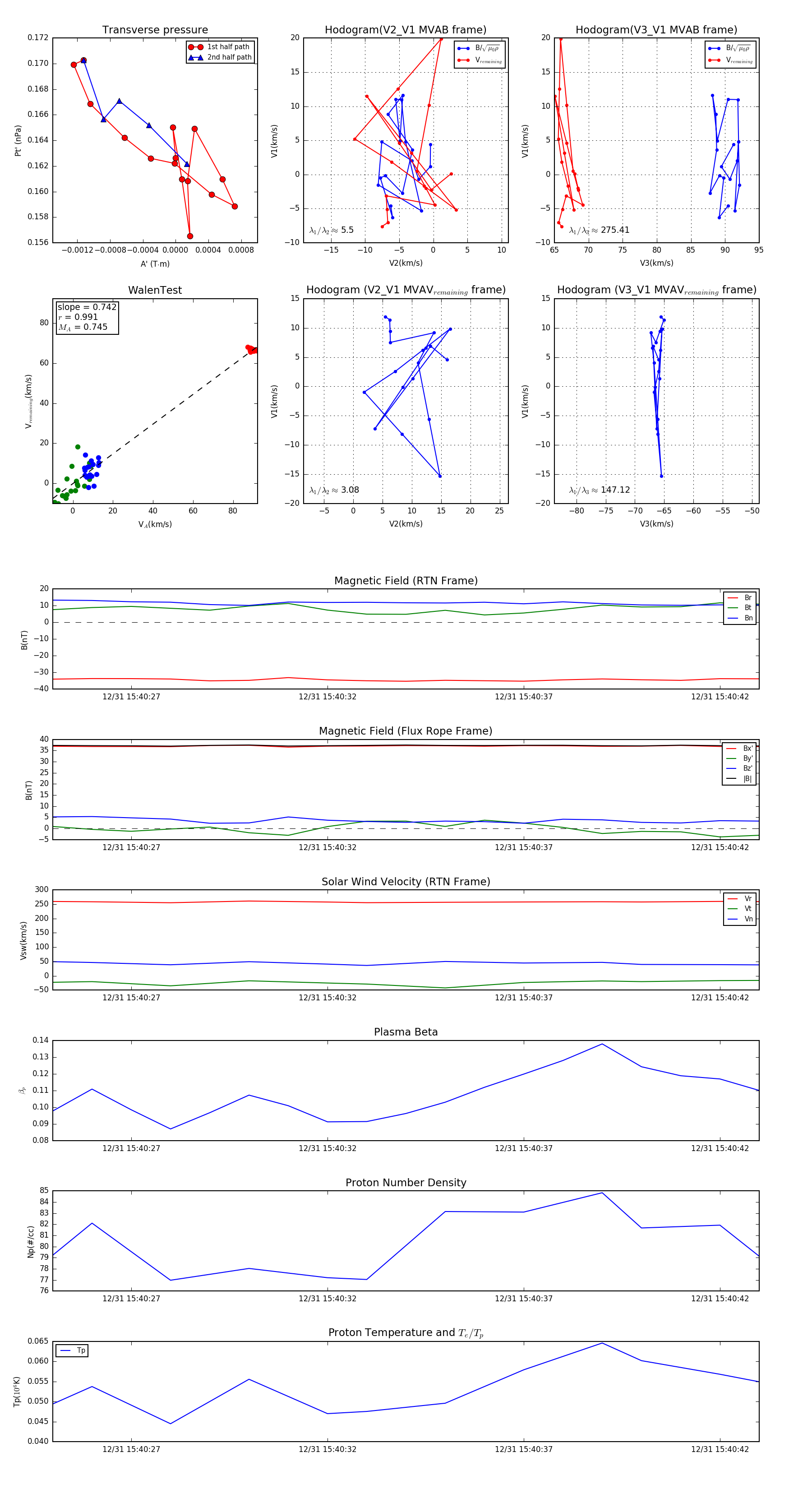
Flux Rope in 2024

Flux Rope Event 2024-12-31 15:40:25 ~ 2024-12-31 15:40:43 (19 seconds)


plot