HOME   LIST
‹–   –›

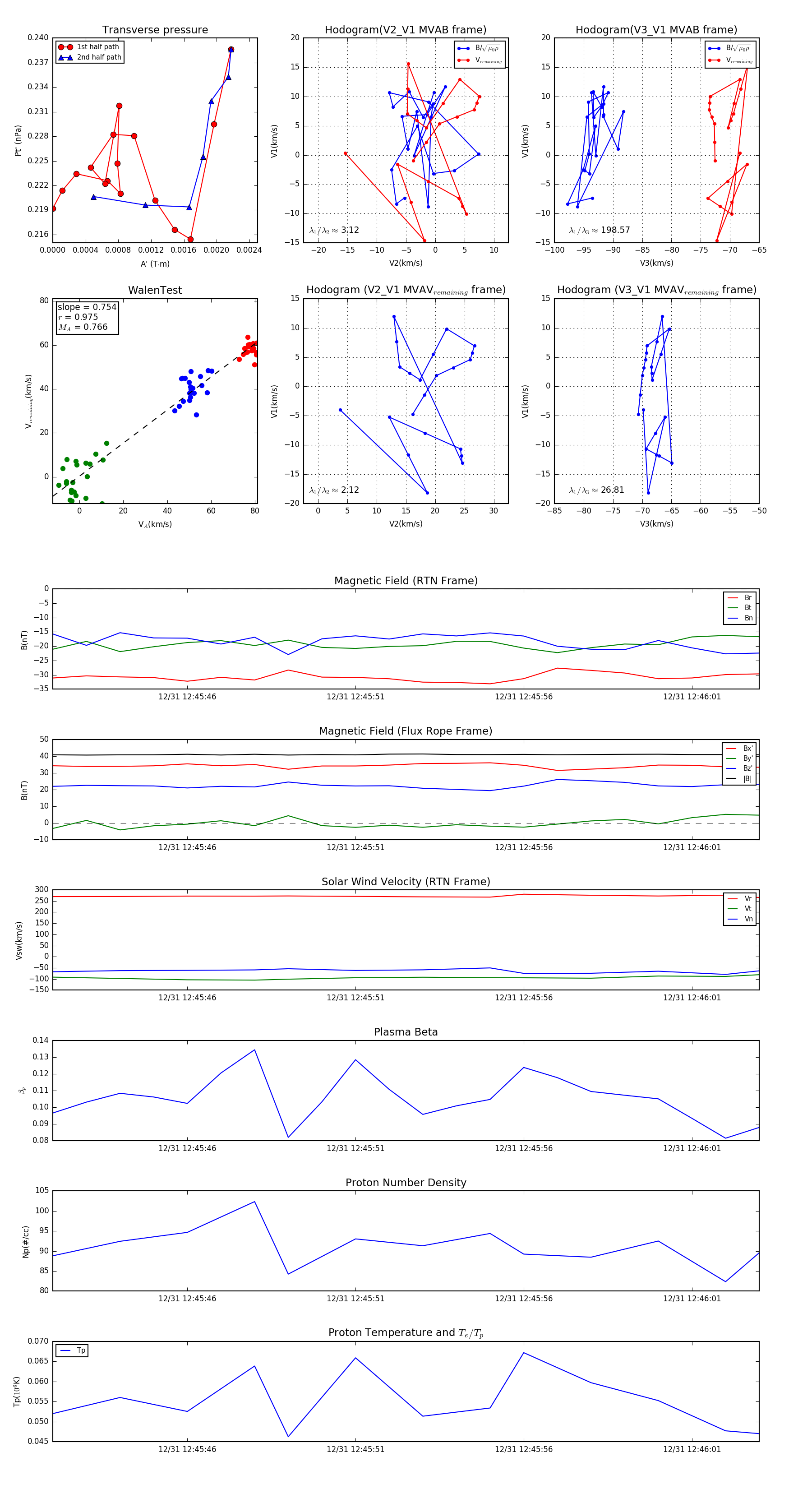
Flux Rope in 2024

Flux Rope Event 2024-12-31 12:45:42 ~ 2024-12-31 12:46:03 (22 seconds)


plot