HOME   LIST
‹–   –›

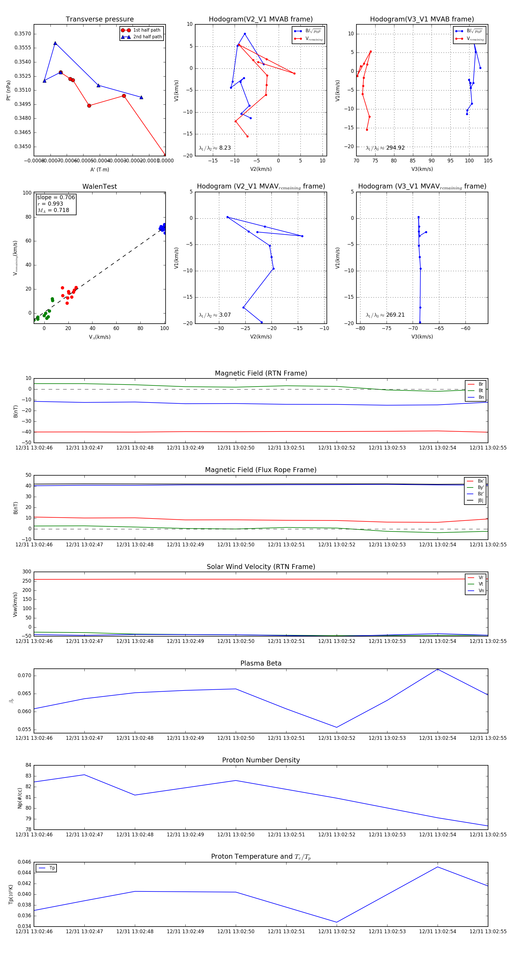
Flux Rope in 2024

Flux Rope Event 2024-12-31 13:02:46 ~ 2024-12-31 13:02:55 (10 seconds)


plot