HOME   LIST
‹–   –›

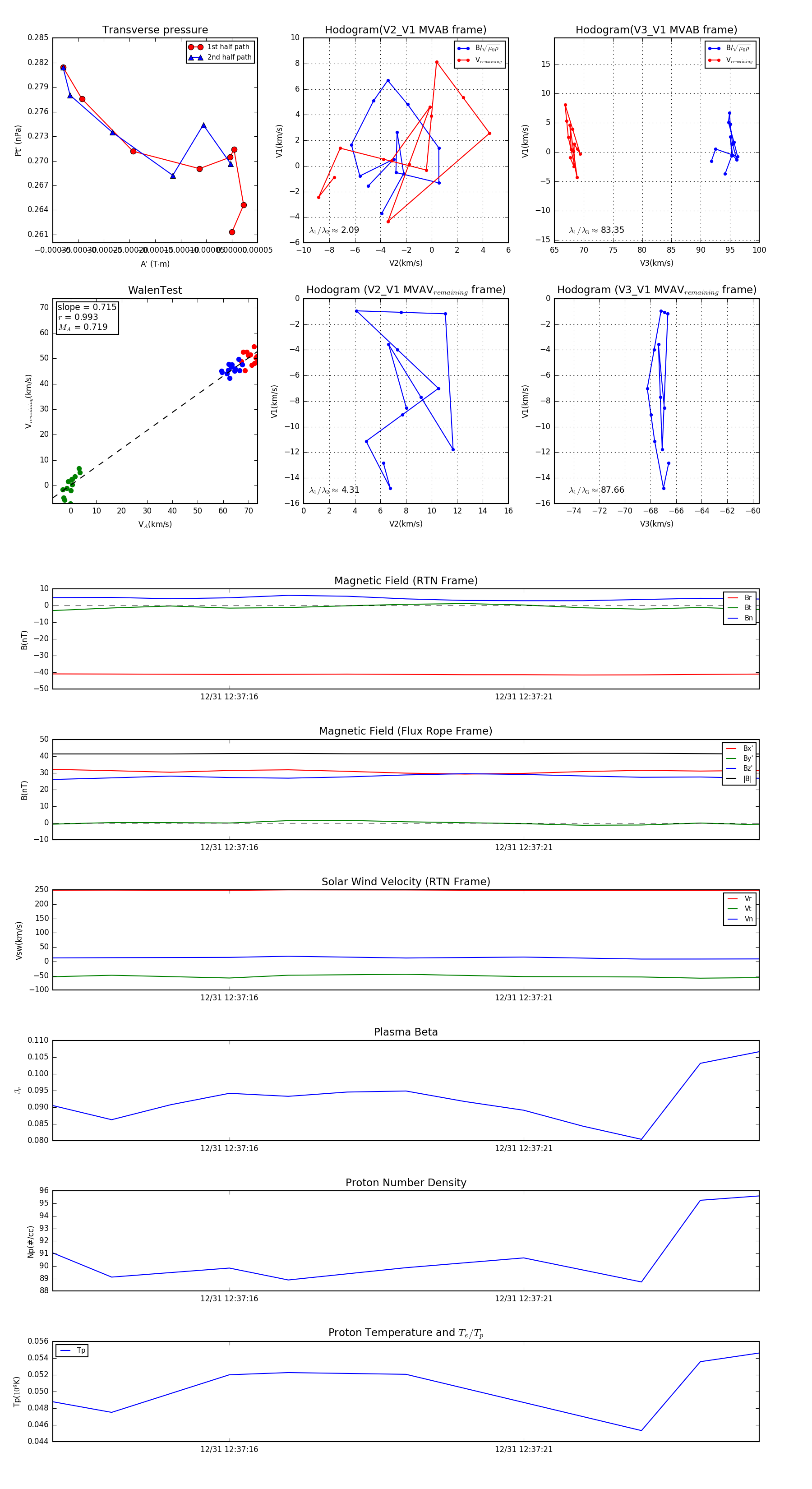
Flux Rope in 2024

Flux Rope Event 2024-12-31 12:37:13 ~ 2024-12-31 12:37:25 (13 seconds)


plot