HOME   LIST
‹–   –›

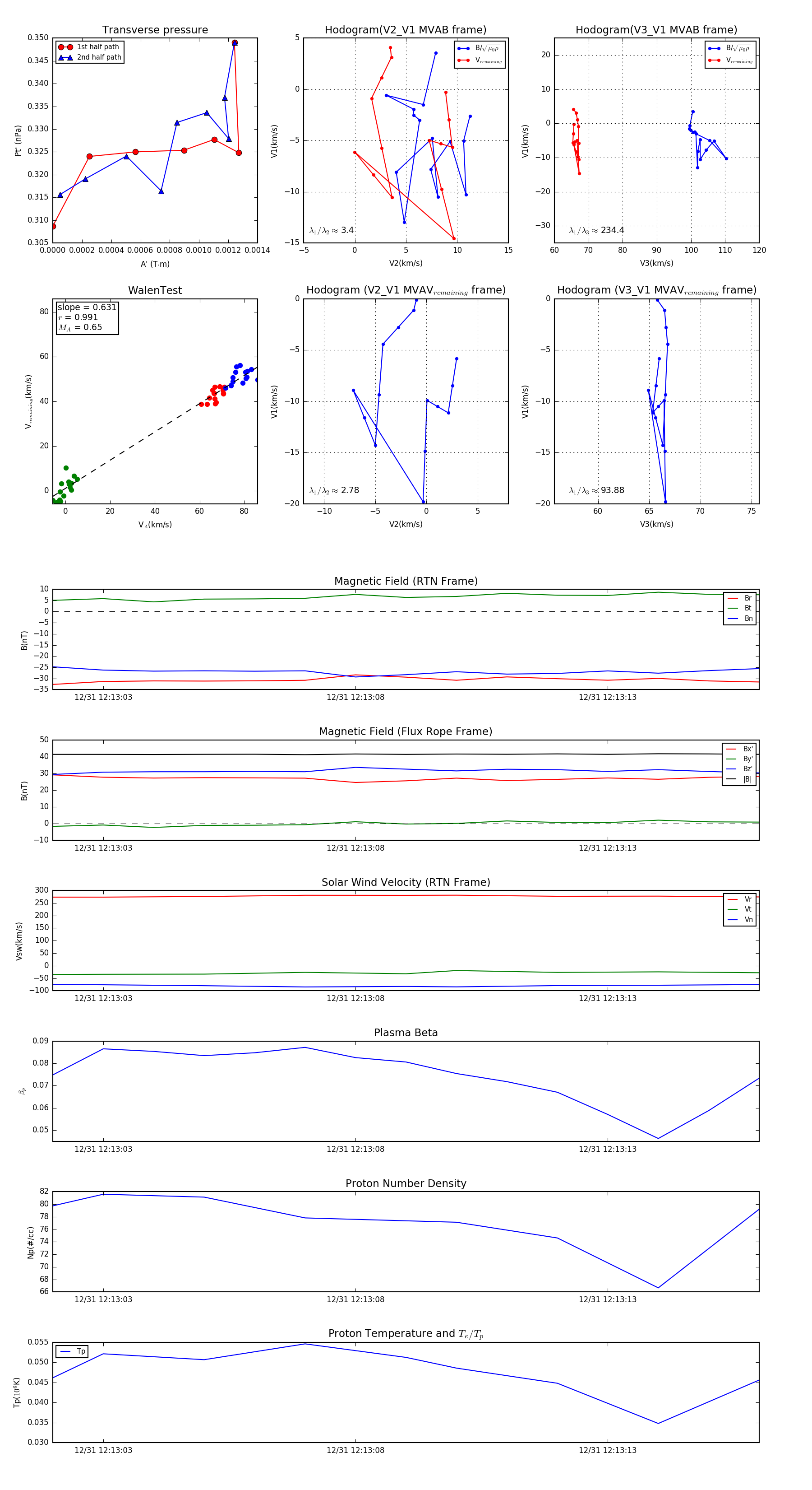
Flux Rope in 2024

Flux Rope Event 2024-12-31 12:13:02 ~ 2024-12-31 12:13:16 (15 seconds)


plot