HOME   LIST
‹–   –›

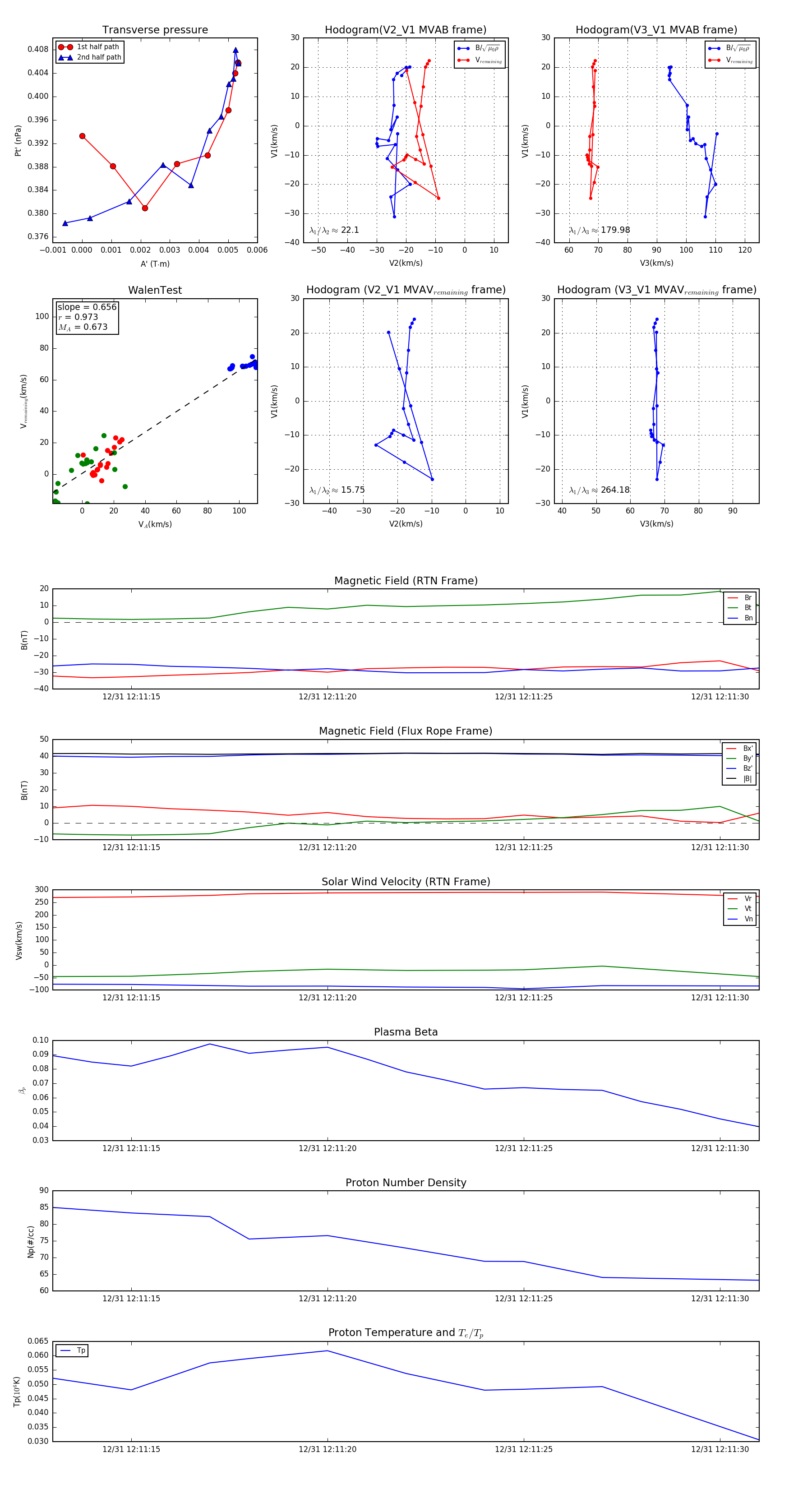
Flux Rope in 2024

Flux Rope Event 2024-12-31 12:11:13 ~ 2024-12-31 12:11:31 (19 seconds)


plot