HOME   LIST
‹–   –›

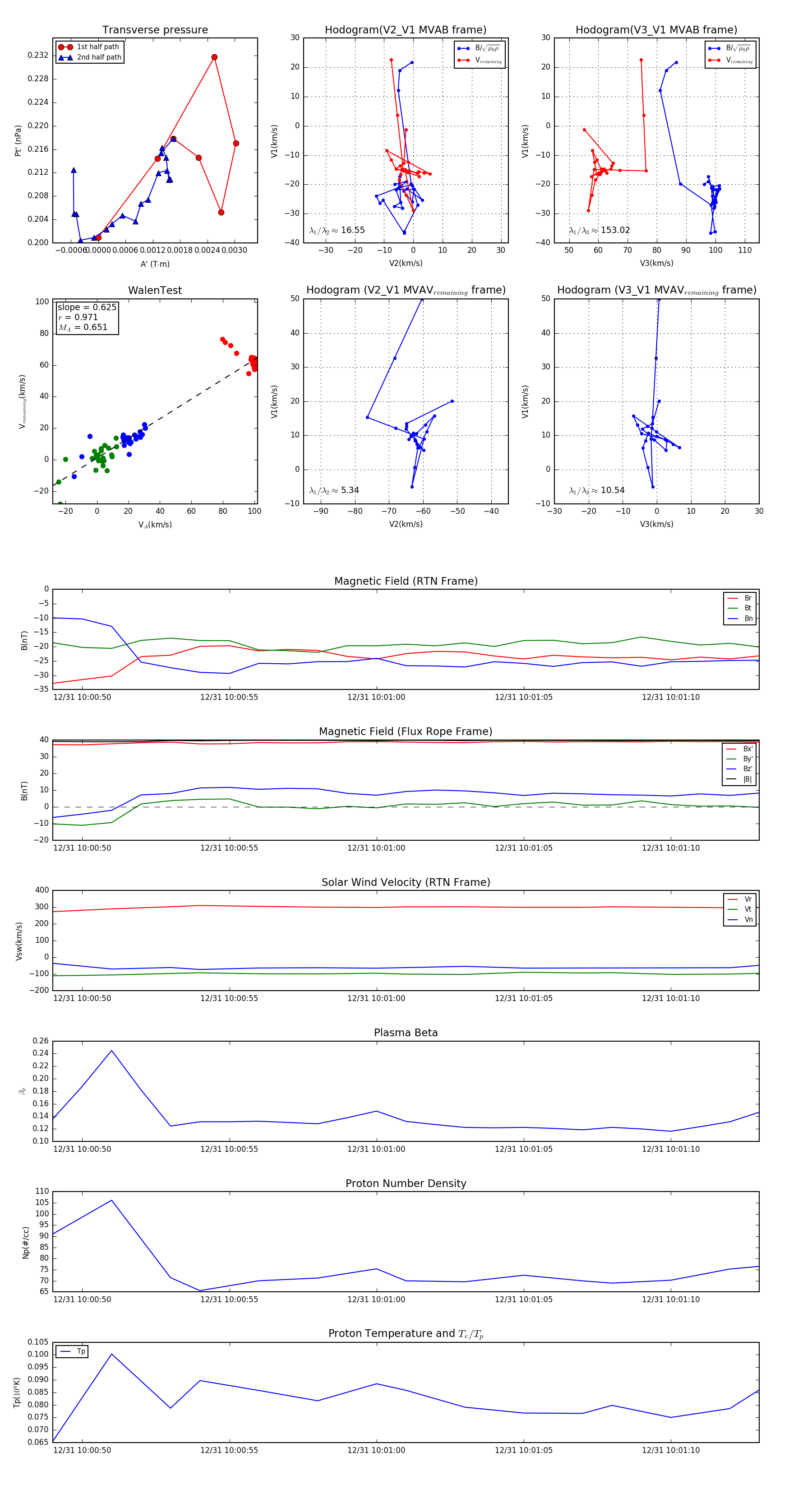
Flux Rope in 2024

Flux Rope Event 2024-12-31 10:00:49 ~ 2024-12-31 10:01:13 (25 seconds)


plot