HOME   LIST
‹–   –›

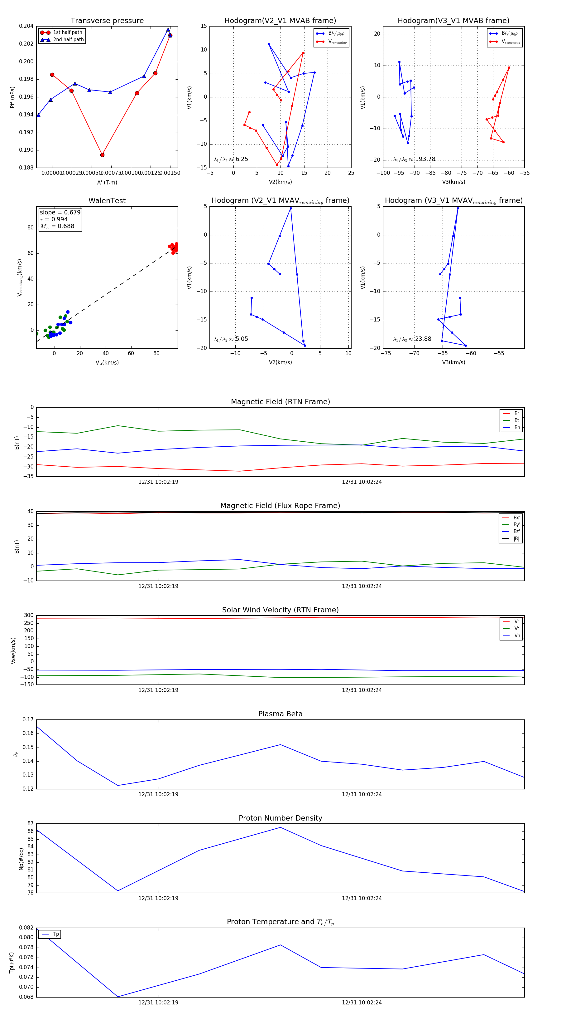
Flux Rope in 2024

Flux Rope Event 2024-12-31 10:02:16 ~ 2024-12-31 10:02:28 (13 seconds)


plot