HOME   LIST
‹–   –›

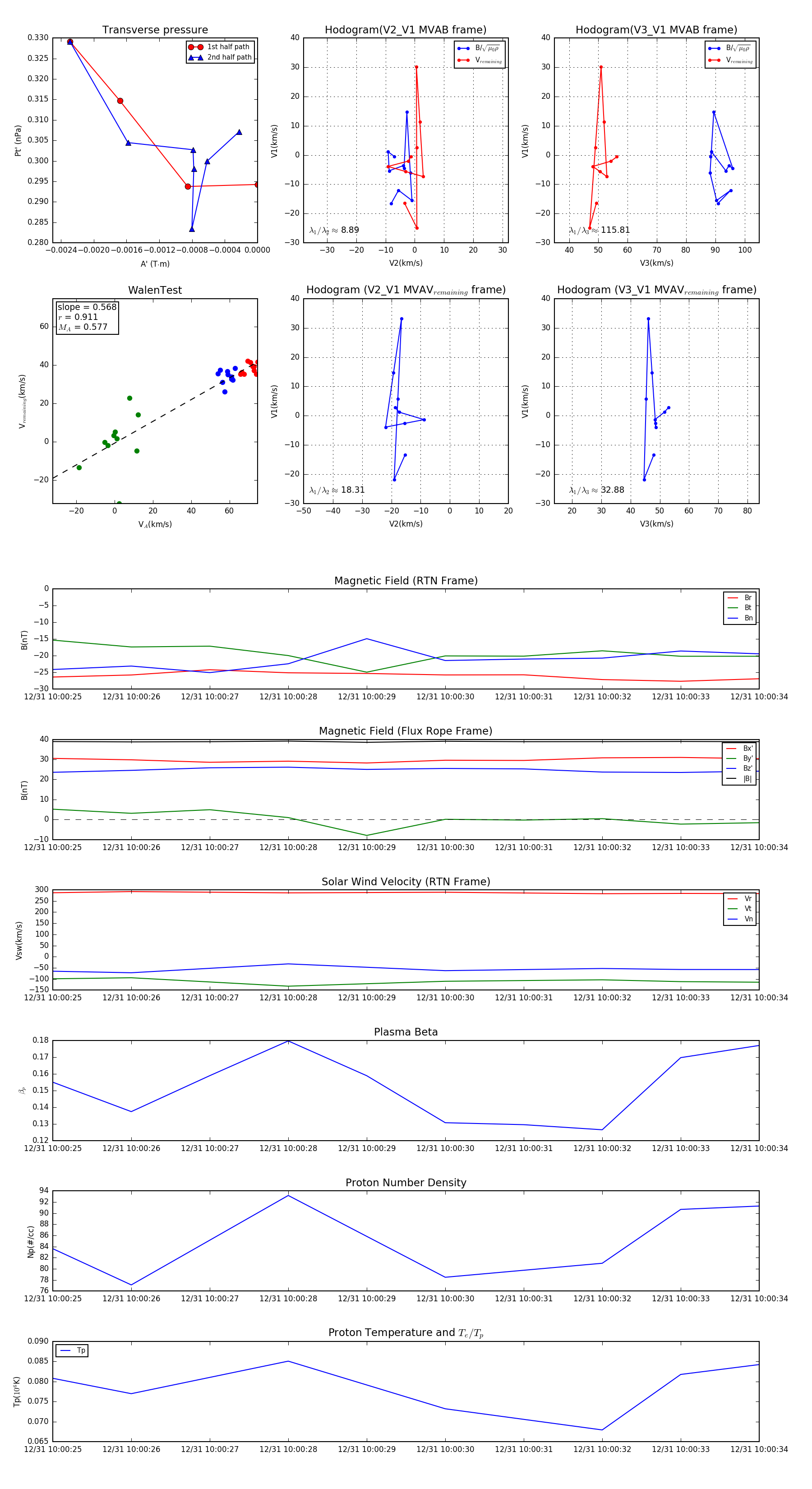
Flux Rope in 2024

Flux Rope Event 2024-12-31 10:00:25 ~ 2024-12-31 10:00:34 (10 seconds)


plot