HOME   LIST
‹–   –›

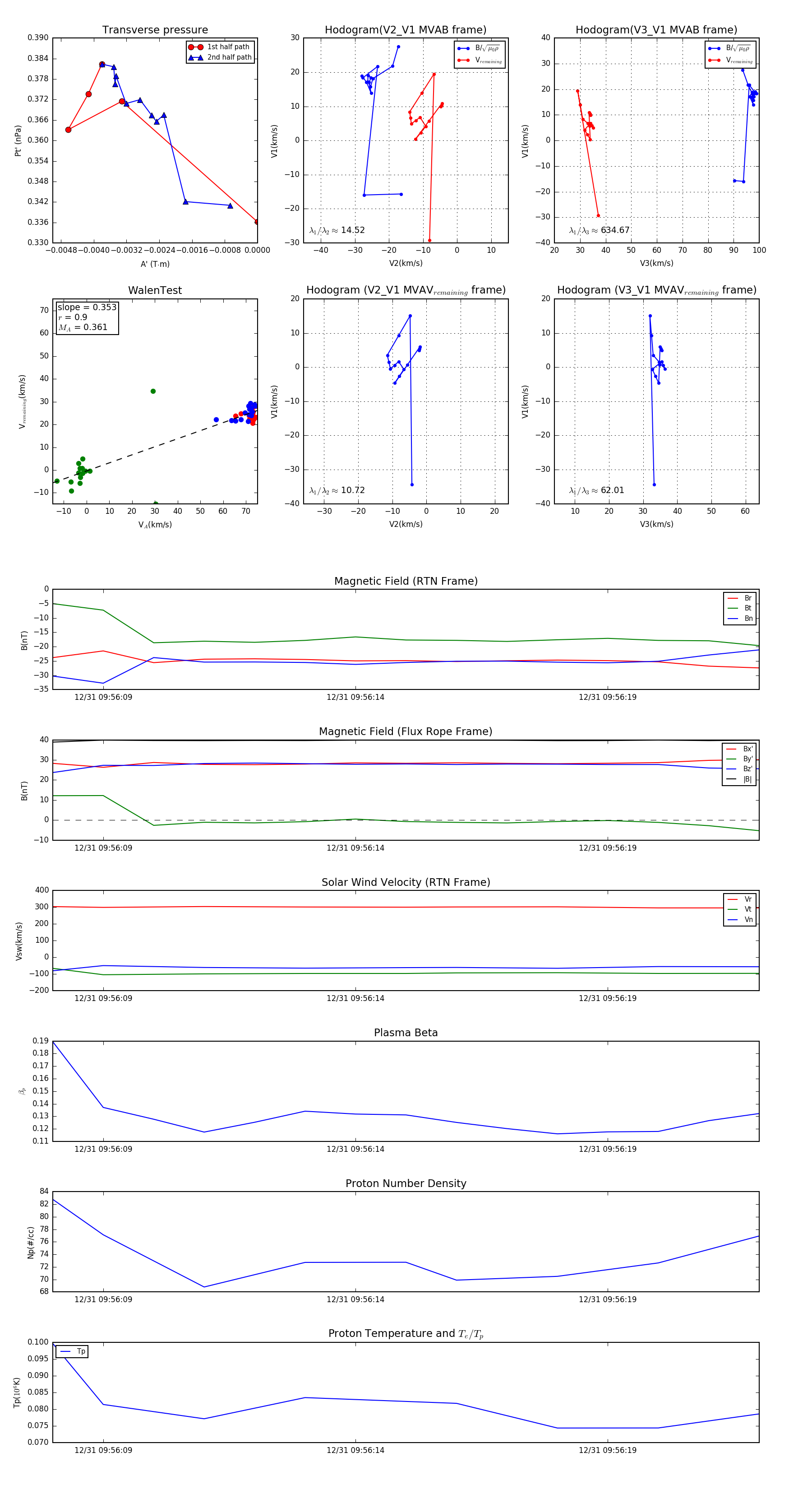
Flux Rope in 2024

Flux Rope Event 2024-12-31 09:56:08 ~ 2024-12-31 09:56:22 (15 seconds)


plot