HOME   LIST
‹–   –›

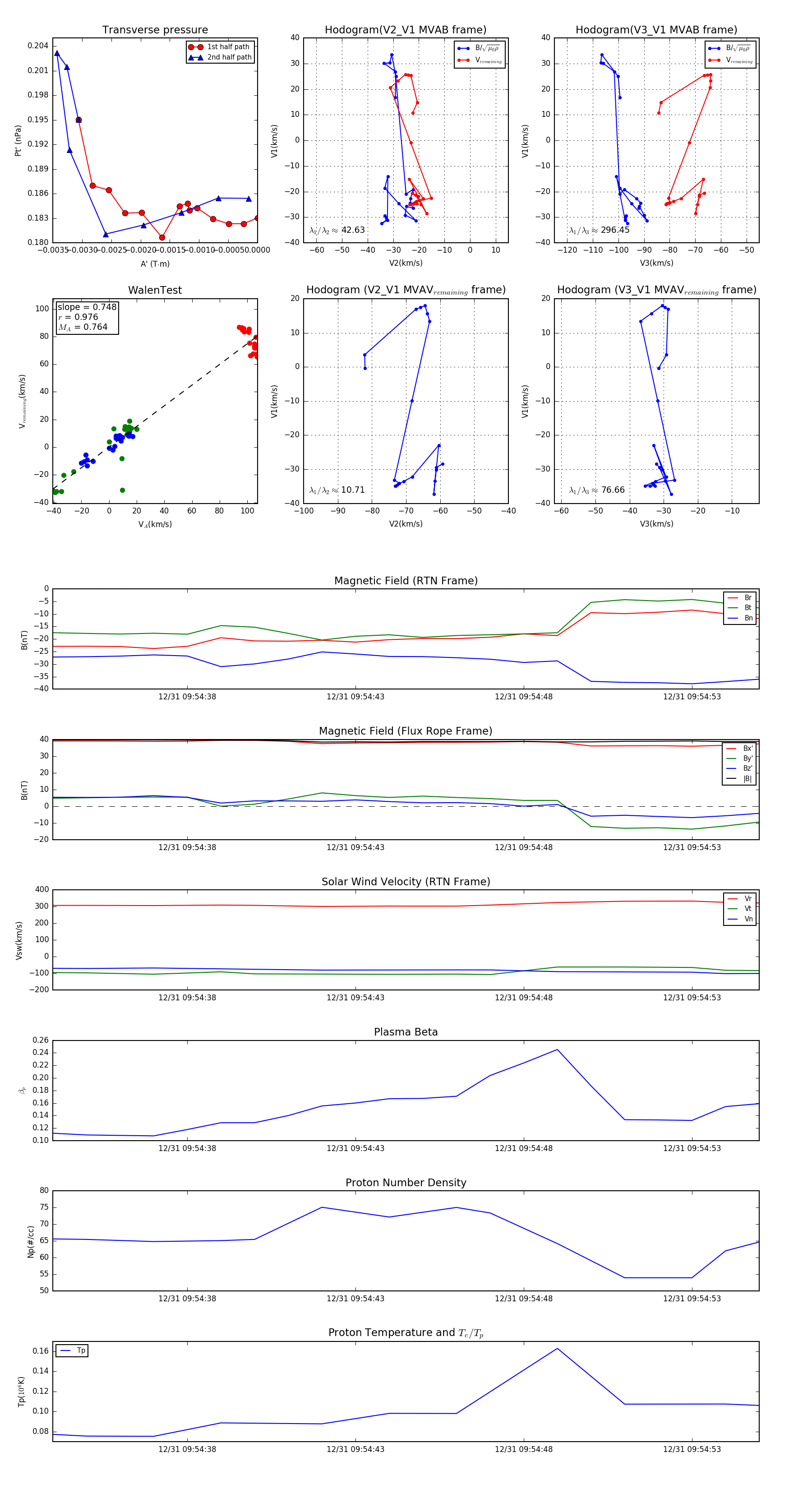
Flux Rope in 2024

Flux Rope Event 2024-12-31 09:54:34 ~ 2024-12-31 09:54:55 (22 seconds)


plot