HOME   LIST
‹–   –›

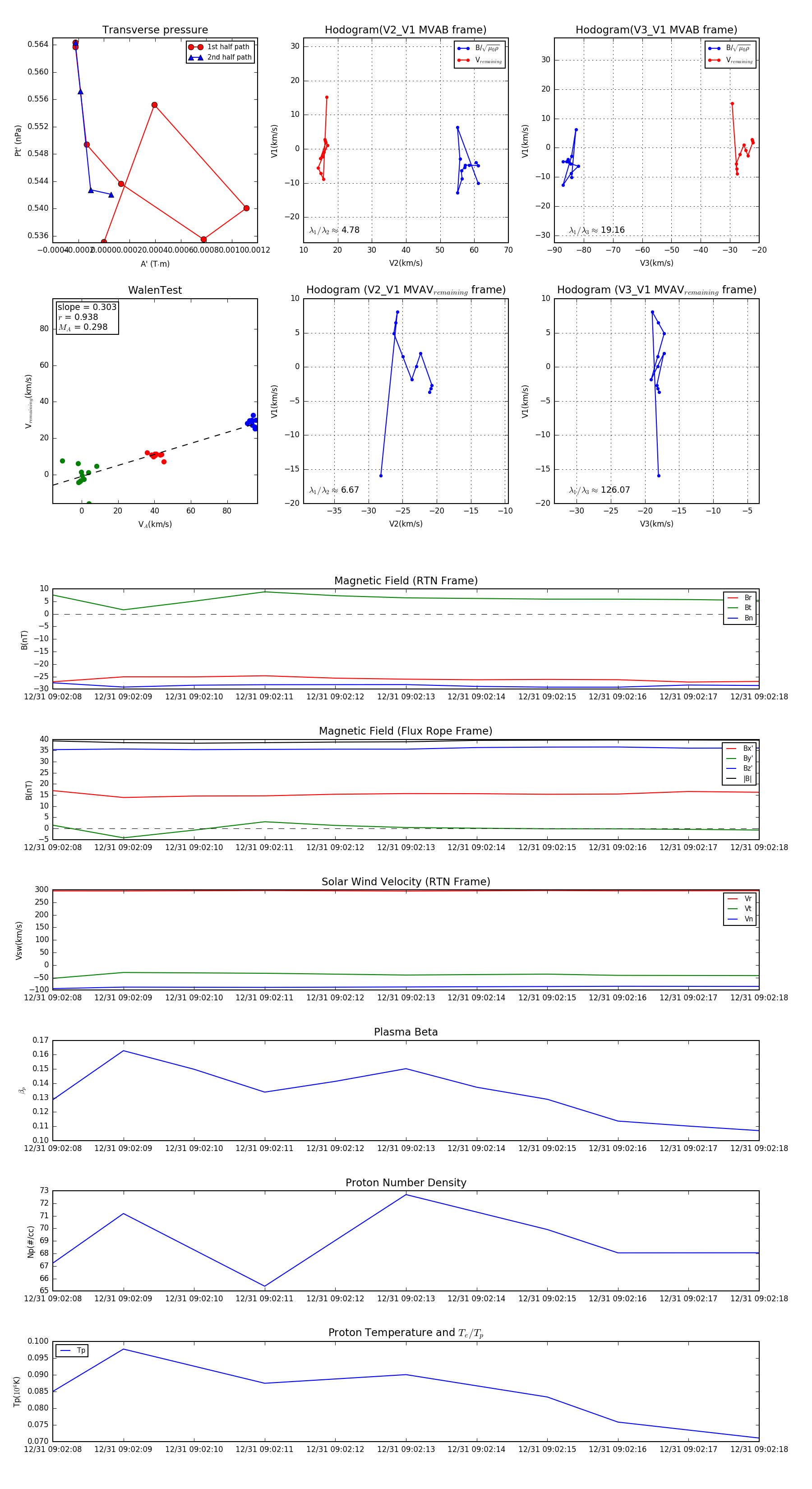
Flux Rope in 2024

Flux Rope Event 2024-12-31 09:02:08 ~ 2024-12-31 09:02:18 (11 seconds)


plot