HOME   LIST
‹–   –›

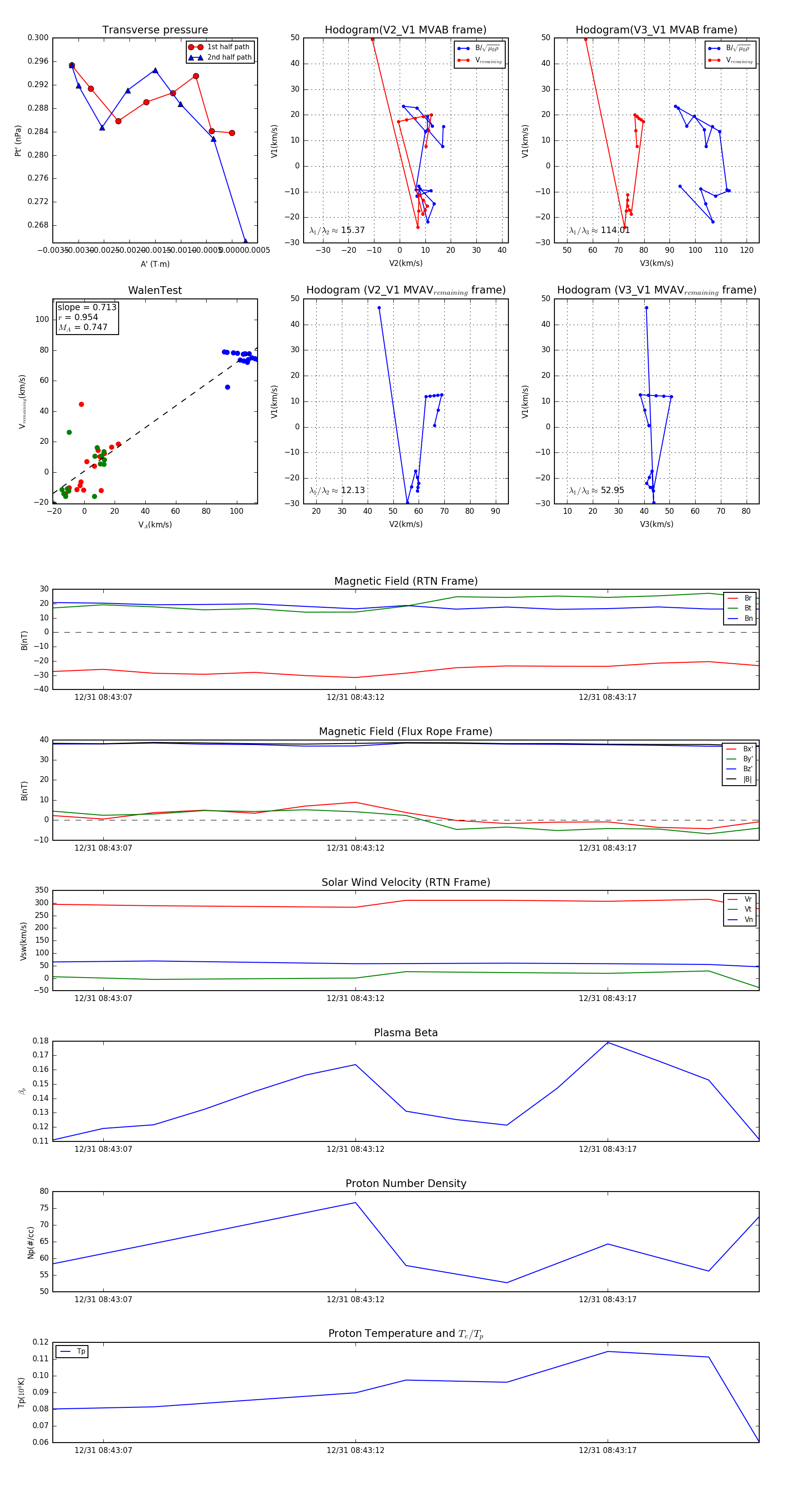
Flux Rope in 2024

Flux Rope Event 2024-12-31 08:43:06 ~ 2024-12-31 08:43:20 (15 seconds)


plot