HOME   LIST
‹–   –›

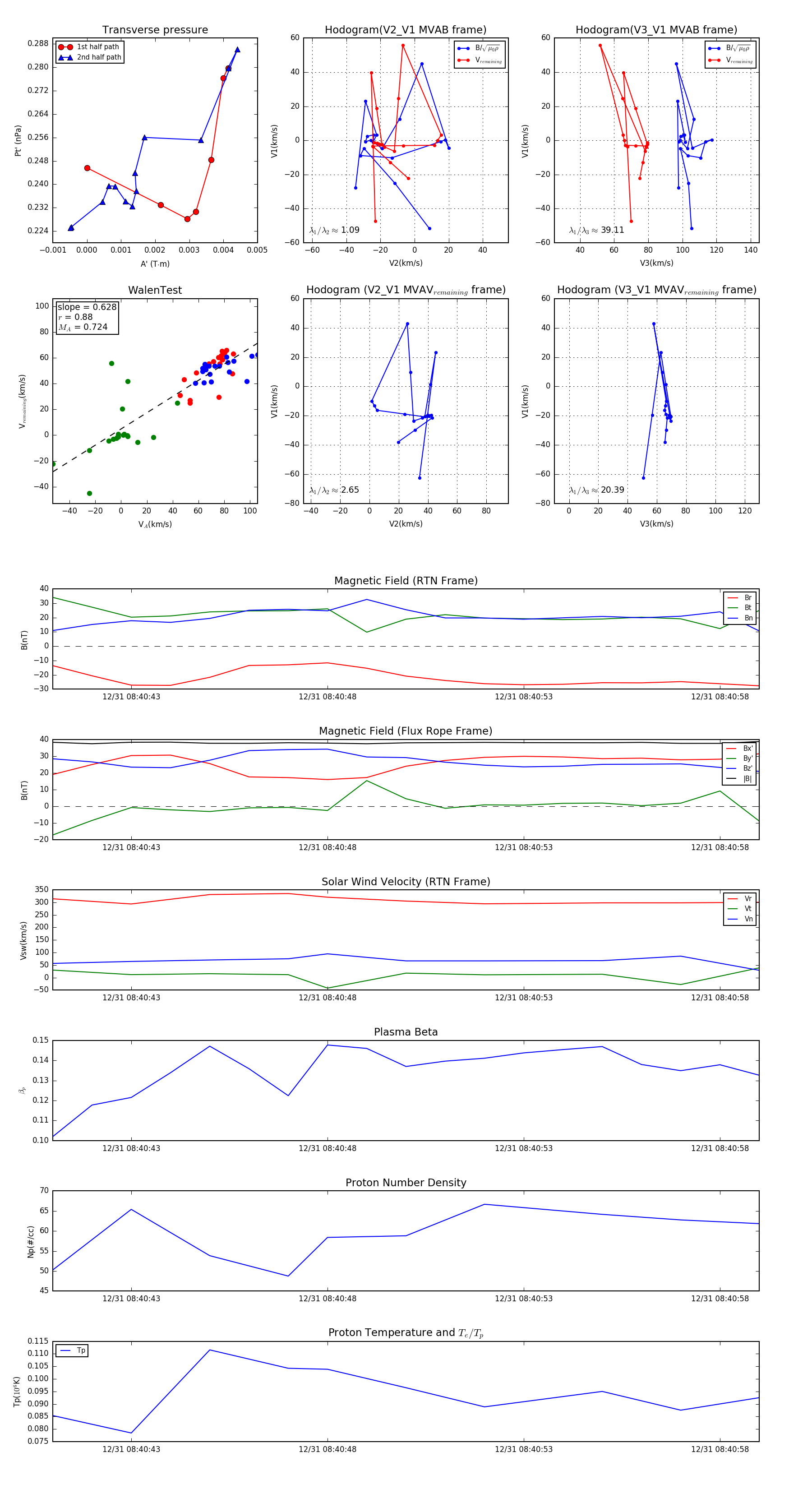
Flux Rope in 2024

Flux Rope Event 2024-12-31 08:40:41 ~ 2024-12-31 08:40:59 (19 seconds)


plot