HOME   LIST
‹–   –›

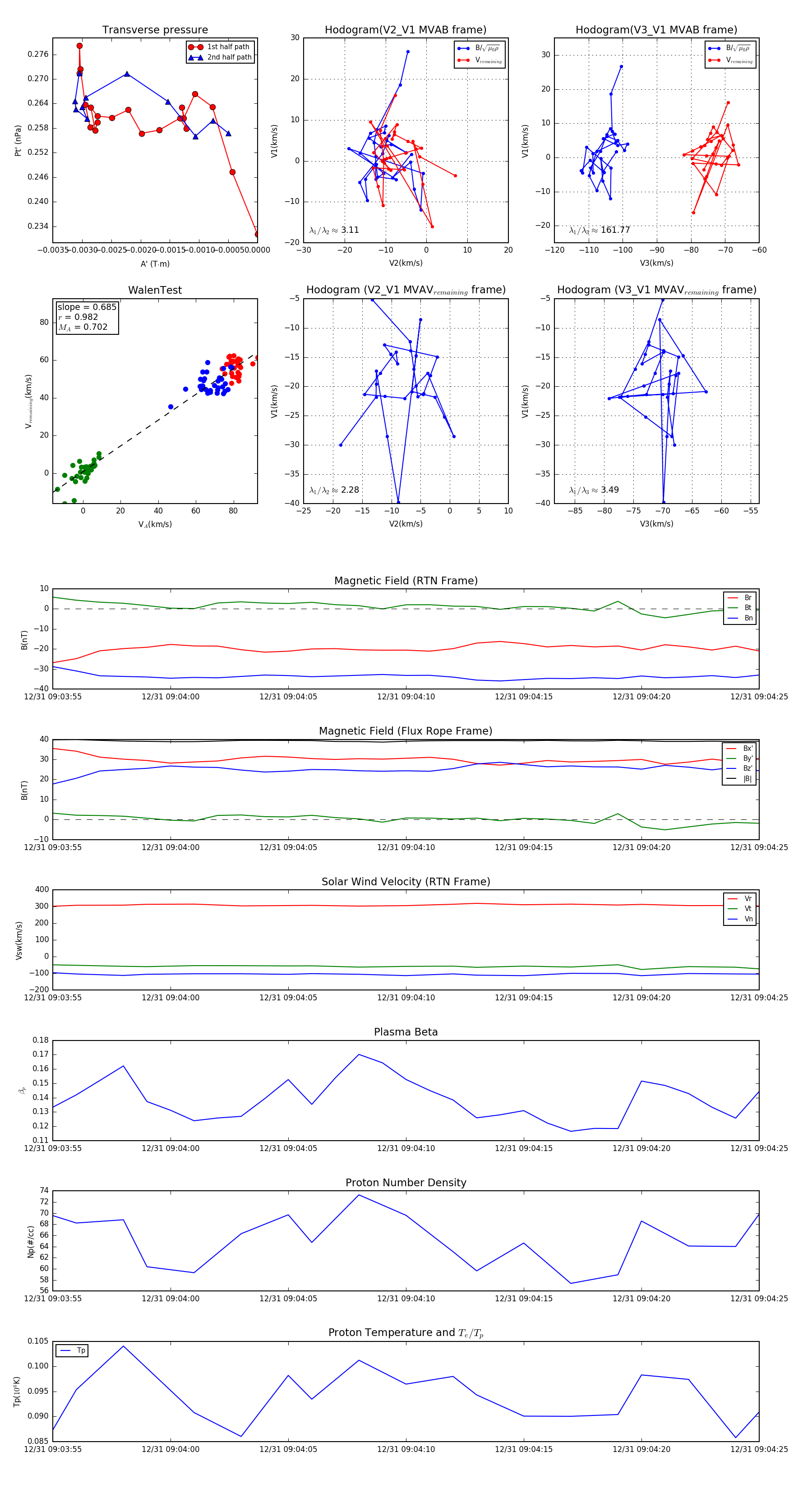
Flux Rope in 2024

Flux Rope Event 2024-12-31 09:03:55 ~ 2024-12-31 09:04:25 (31 seconds)


plot