HOME   LIST
‹–   –›

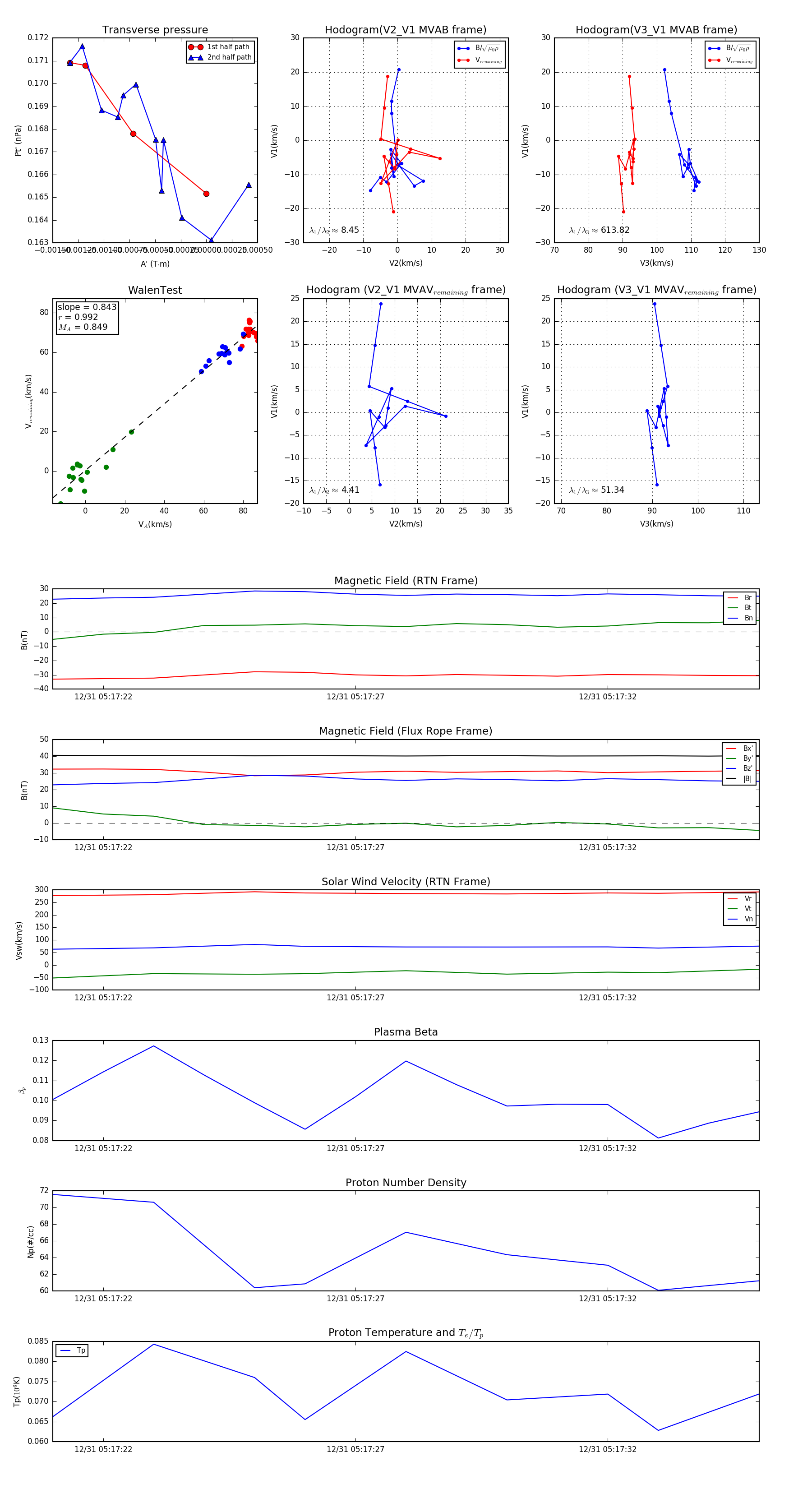
Flux Rope in 2024

Flux Rope Event 2024-12-31 05:17:21 ~ 2024-12-31 05:17:35 (15 seconds)


plot