HOME   LIST
‹–   –›

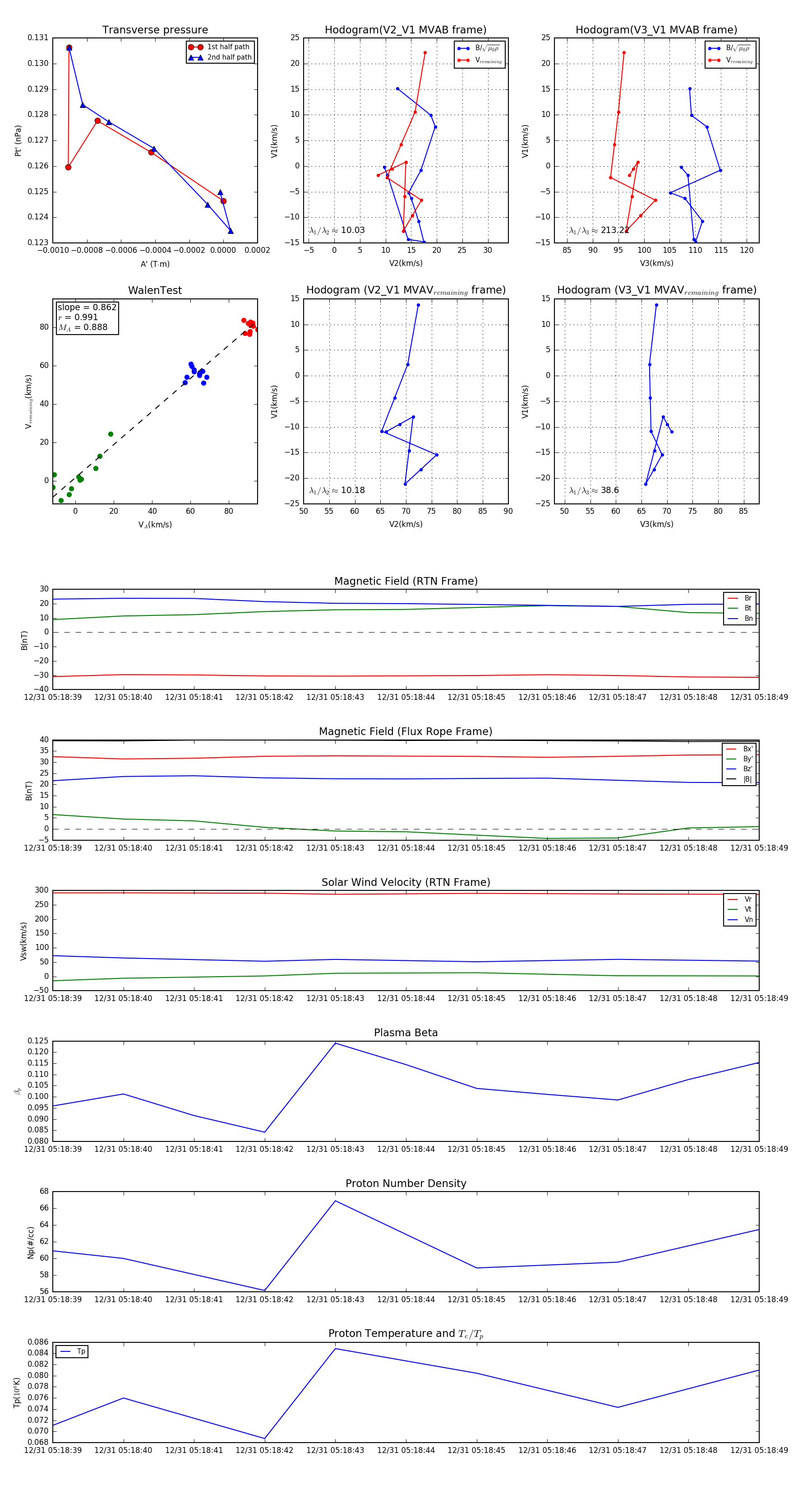
Flux Rope in 2024

Flux Rope Event 2024-12-31 05:18:39 ~ 2024-12-31 05:18:49 (11 seconds)


plot