HOME   LIST
‹–   –›

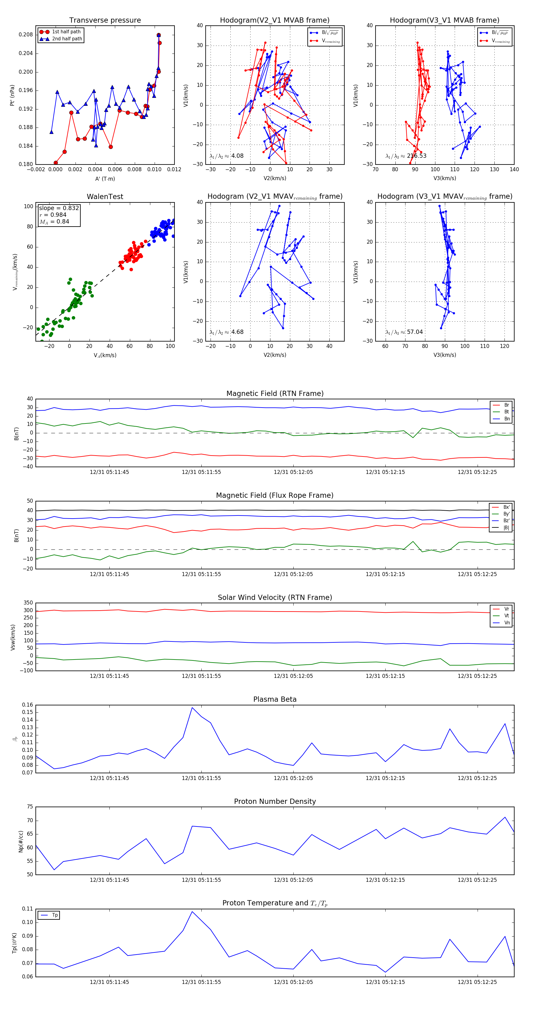
Flux Rope in 2024

Flux Rope Event 2024-12-31 05:11:37 ~ 2024-12-31 05:12:29 (53 seconds)


plot