HOME   LIST
‹–   –›

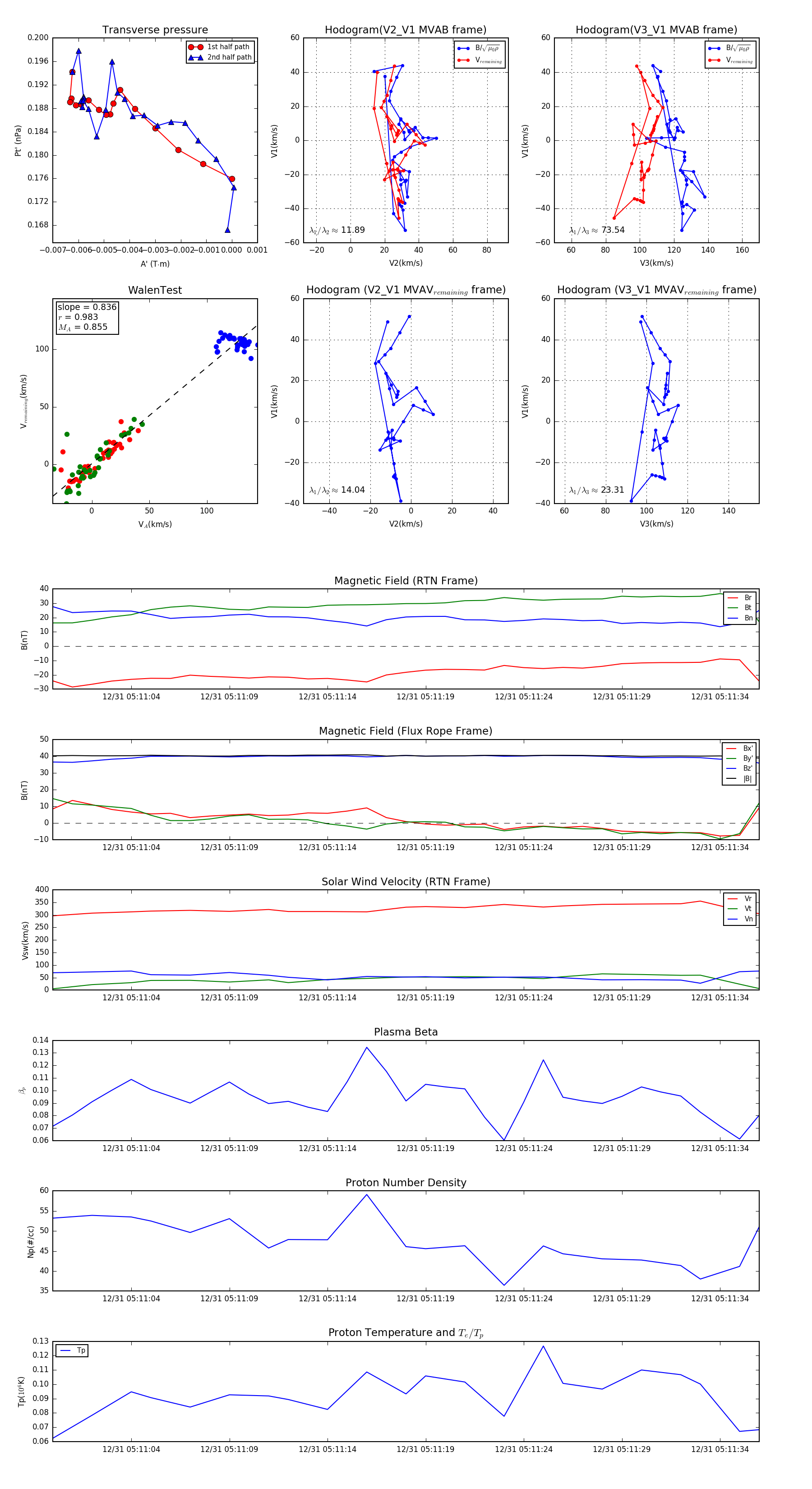
Flux Rope in 2024

Flux Rope Event 2024-12-31 05:11:00 ~ 2024-12-31 05:11:36 (37 seconds)


plot