HOME   LIST
‹–   –›

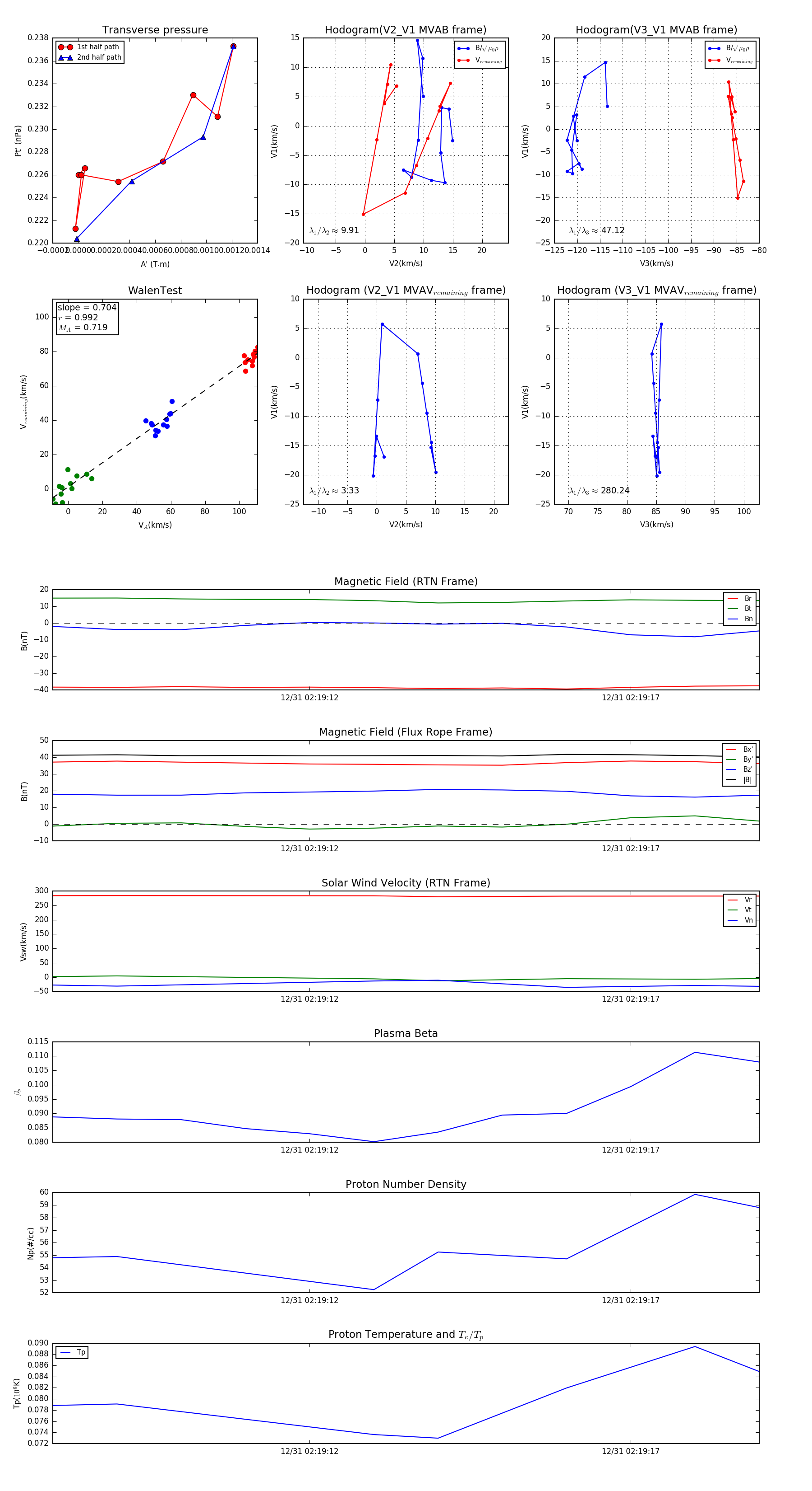
Flux Rope in 2024

Flux Rope Event 2024-12-31 02:19:08 ~ 2024-12-31 02:19:19 (12 seconds)


plot