HOME   LIST
‹–   –›

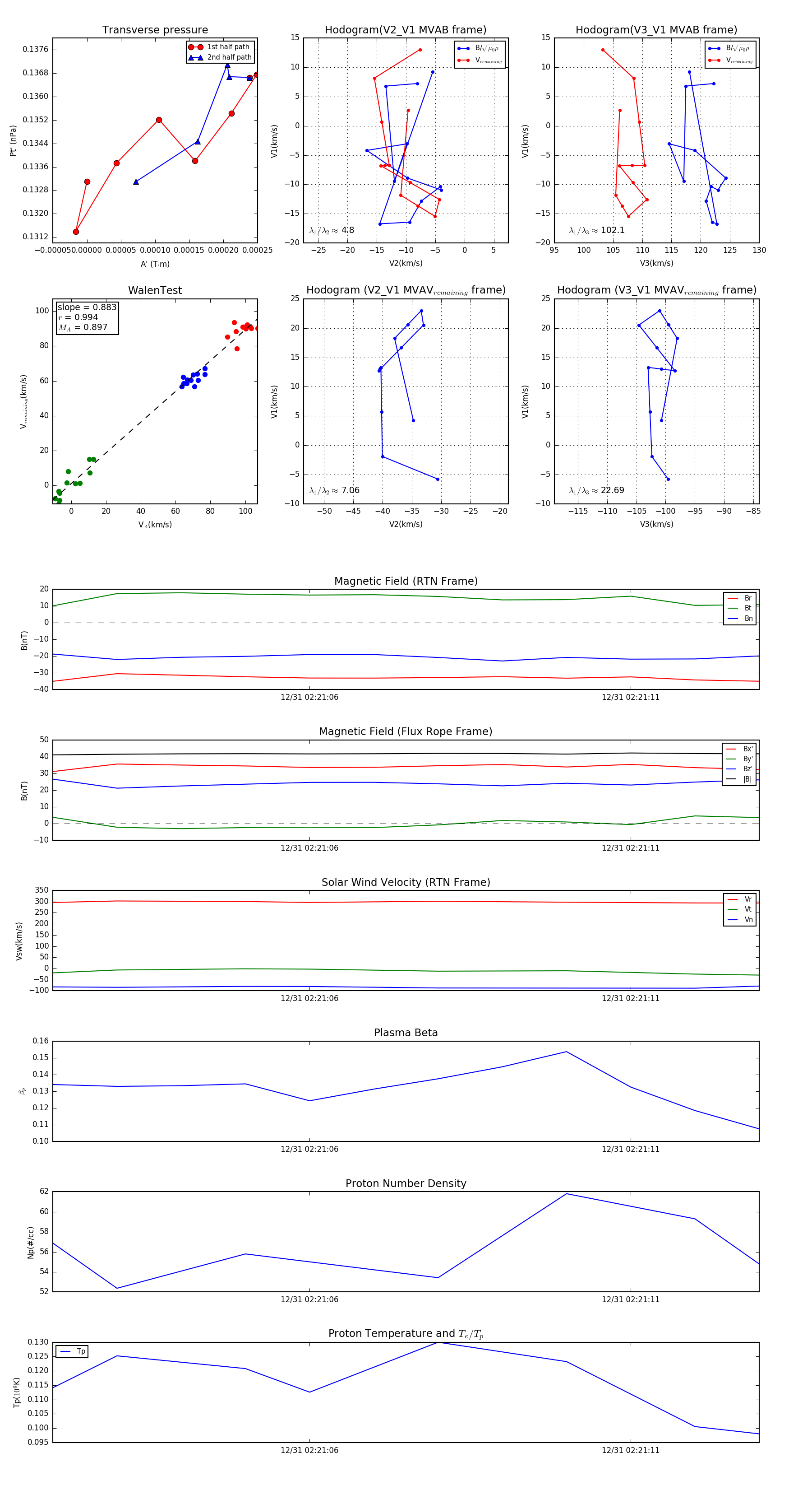
Flux Rope in 2024

Flux Rope Event 2024-12-31 02:21:02 ~ 2024-12-31 02:21:13 (12 seconds)


plot