HOME   LIST
‹–   –›

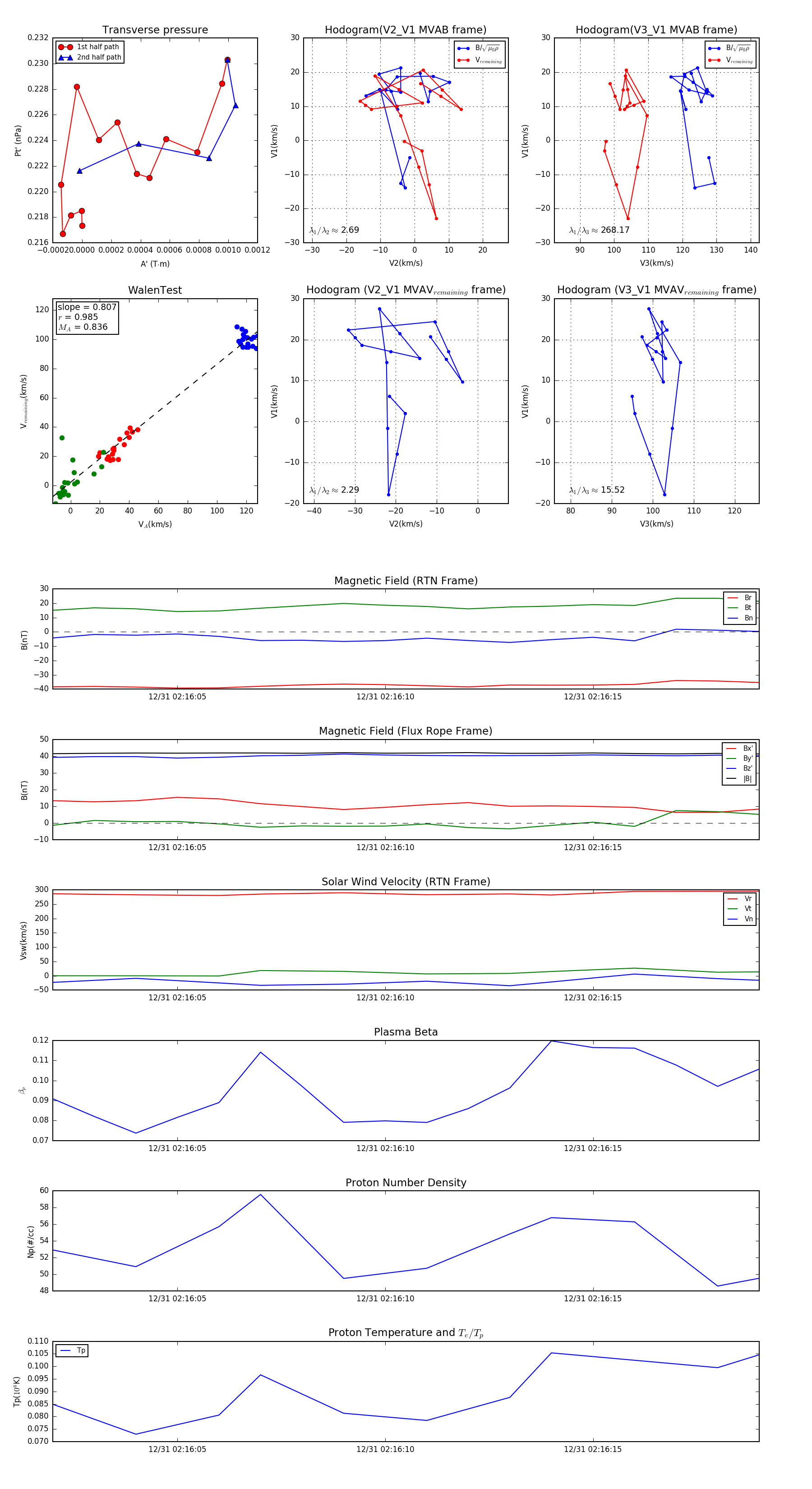
Flux Rope in 2024

Flux Rope Event 2024-12-31 02:16:02 ~ 2024-12-31 02:16:19 (18 seconds)


plot