HOME   LIST
‹–   –›

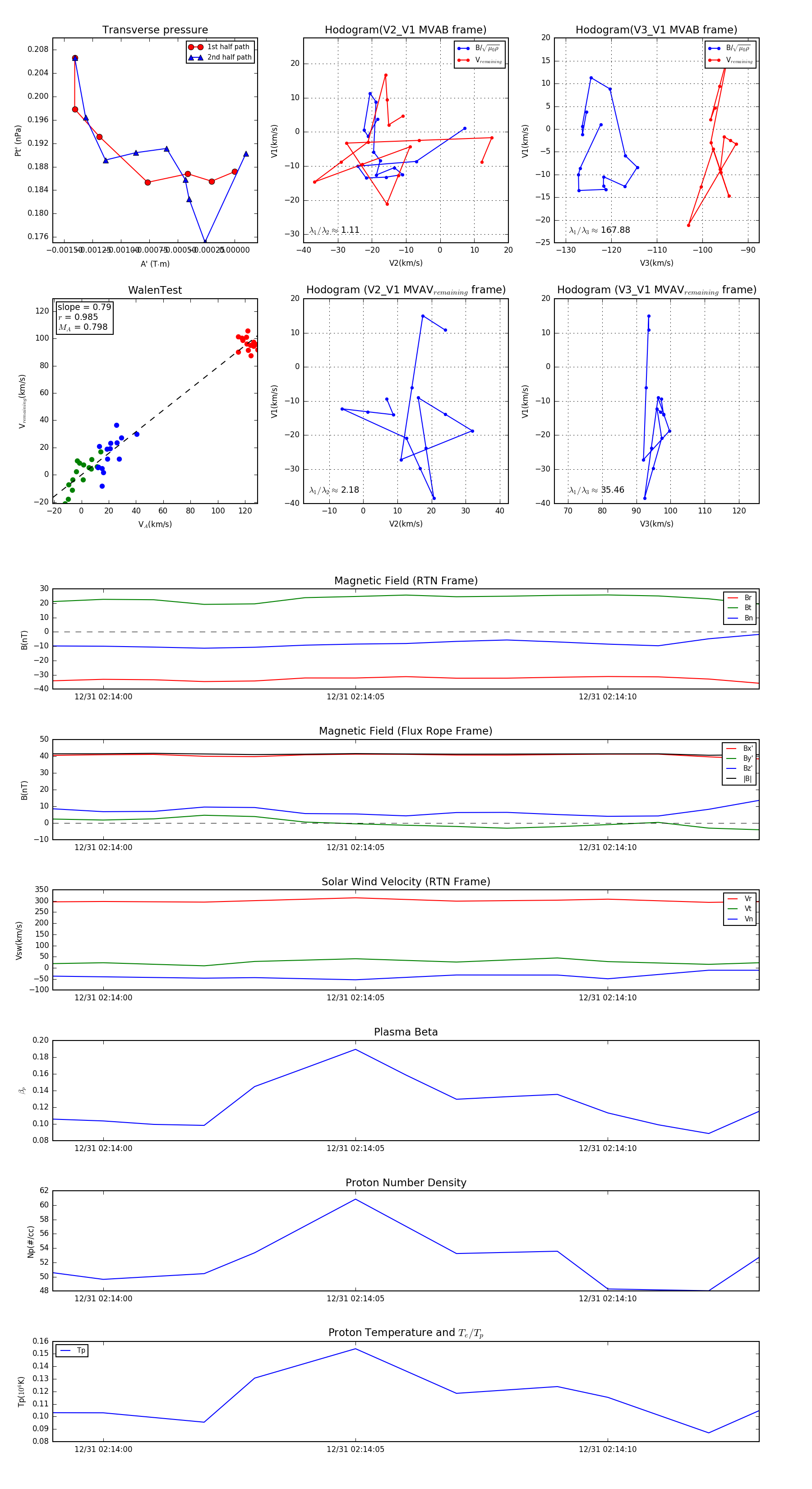
Flux Rope in 2024

Flux Rope Event 2024-12-31 02:13:59 ~ 2024-12-31 02:14:13 (15 seconds)


plot