HOME   LIST
‹–   –›

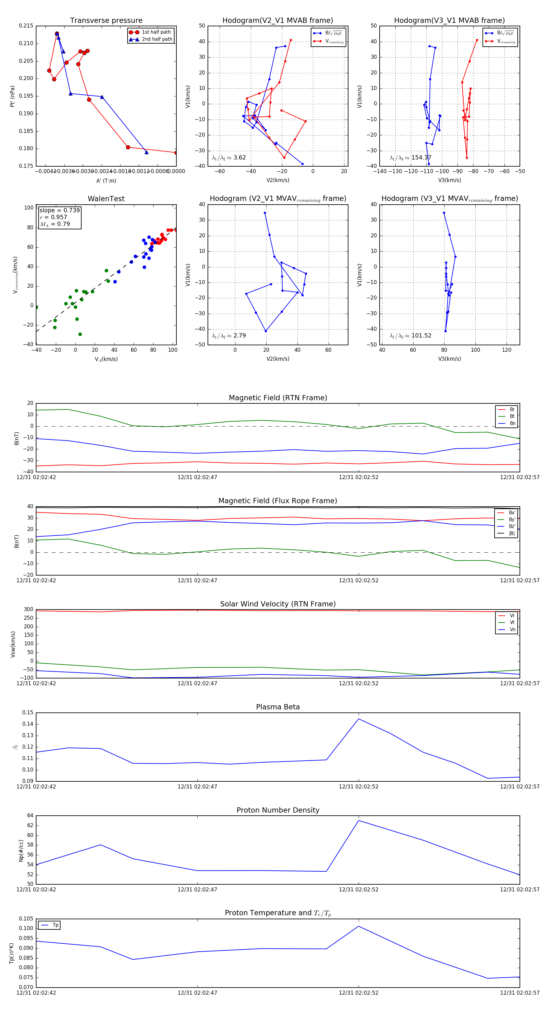
Flux Rope in 2024

Flux Rope Event 2024-12-31 02:02:42 ~ 2024-12-31 02:02:57 (16 seconds)


plot