HOME   LIST
‹–   –›

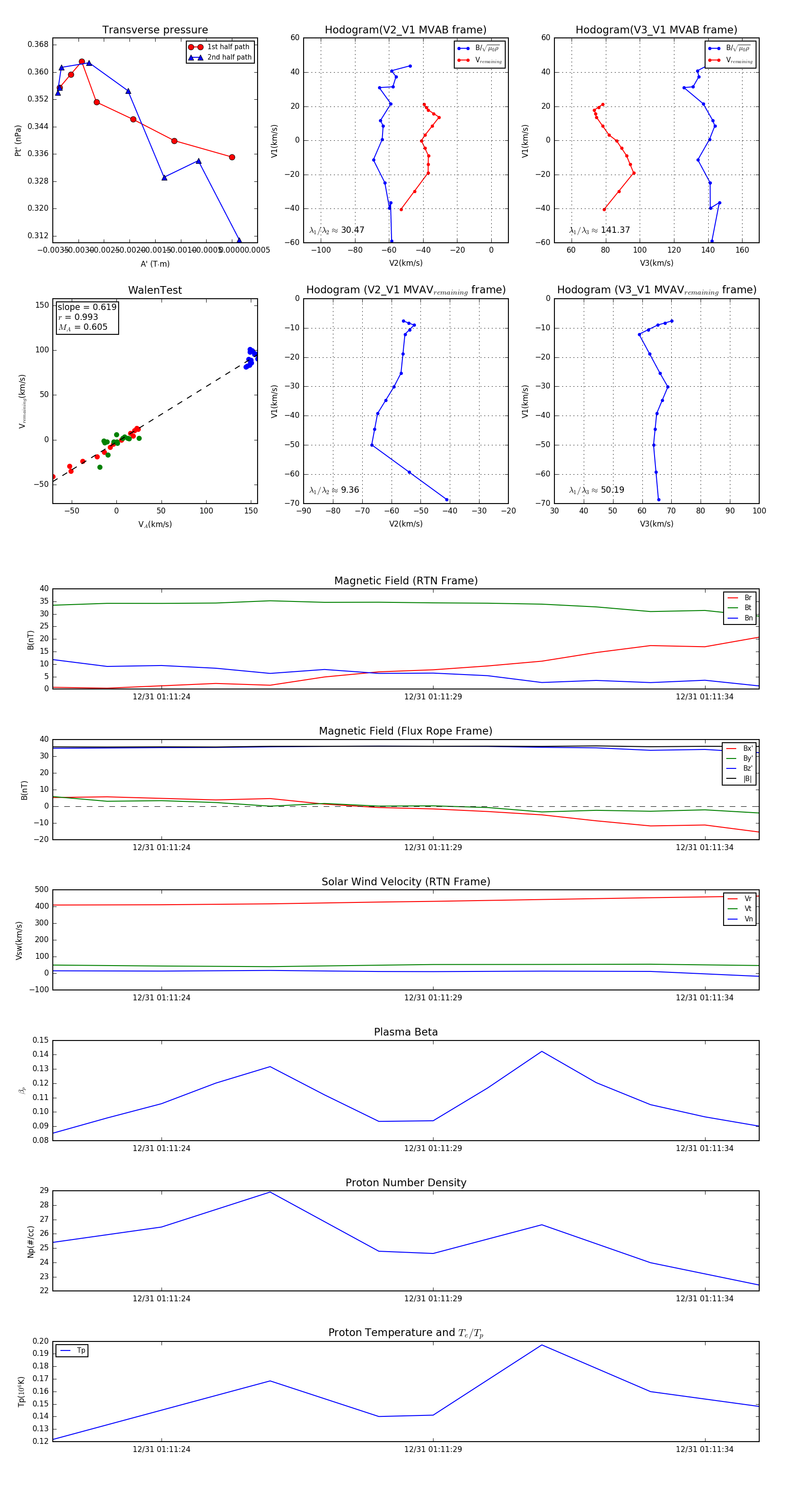
Flux Rope in 2024

Flux Rope Event 2024-12-31 01:11:22 ~ 2024-12-31 01:11:35 (14 seconds)


plot