HOME   LIST
‹–   –›

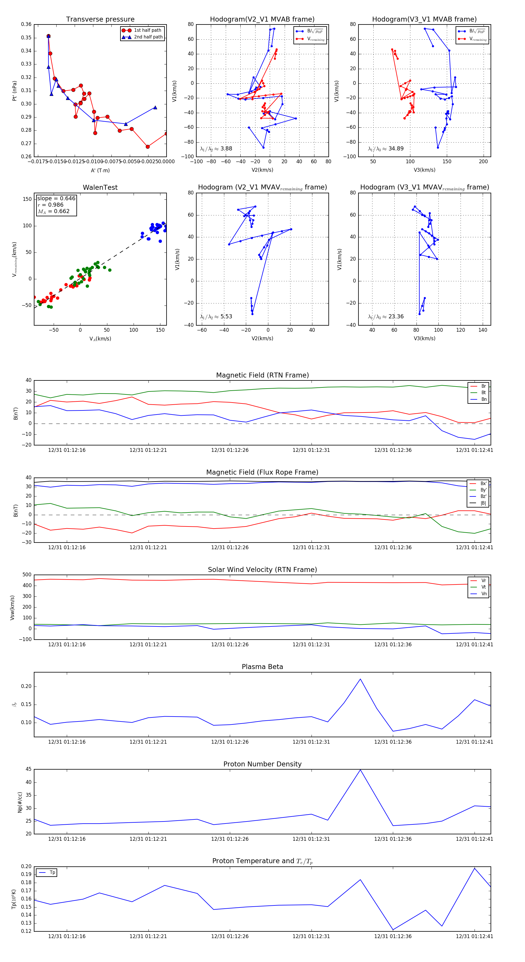
Flux Rope in 2024

Flux Rope Event 2024-12-31 01:12:14 ~ 2024-12-31 01:12:42 (29 seconds)


plot