HOME   LIST
‹–   –›

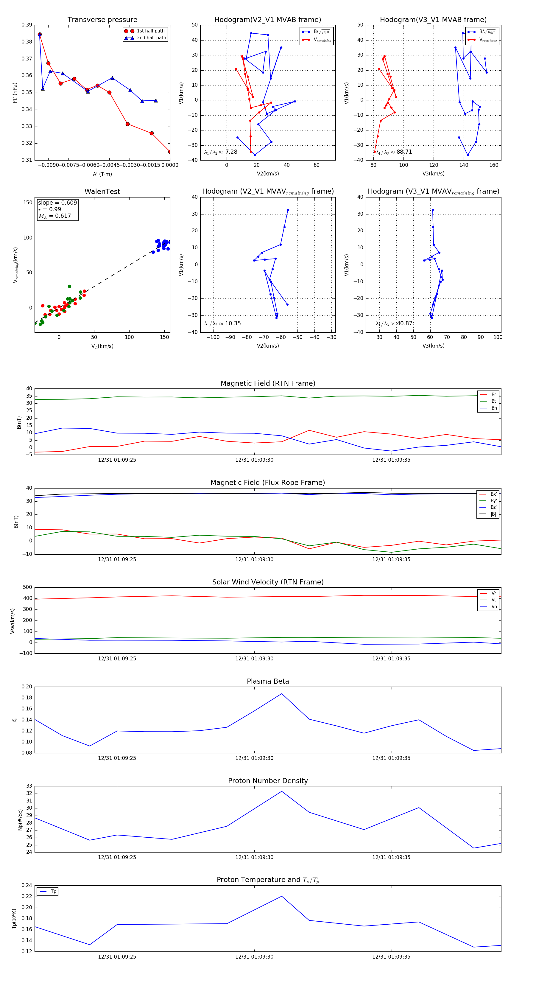
Flux Rope in 2024

Flux Rope Event 2024-12-31 01:09:22 ~ 2024-12-31 01:09:39 (18 seconds)


plot