HOME   LIST
‹–   –›

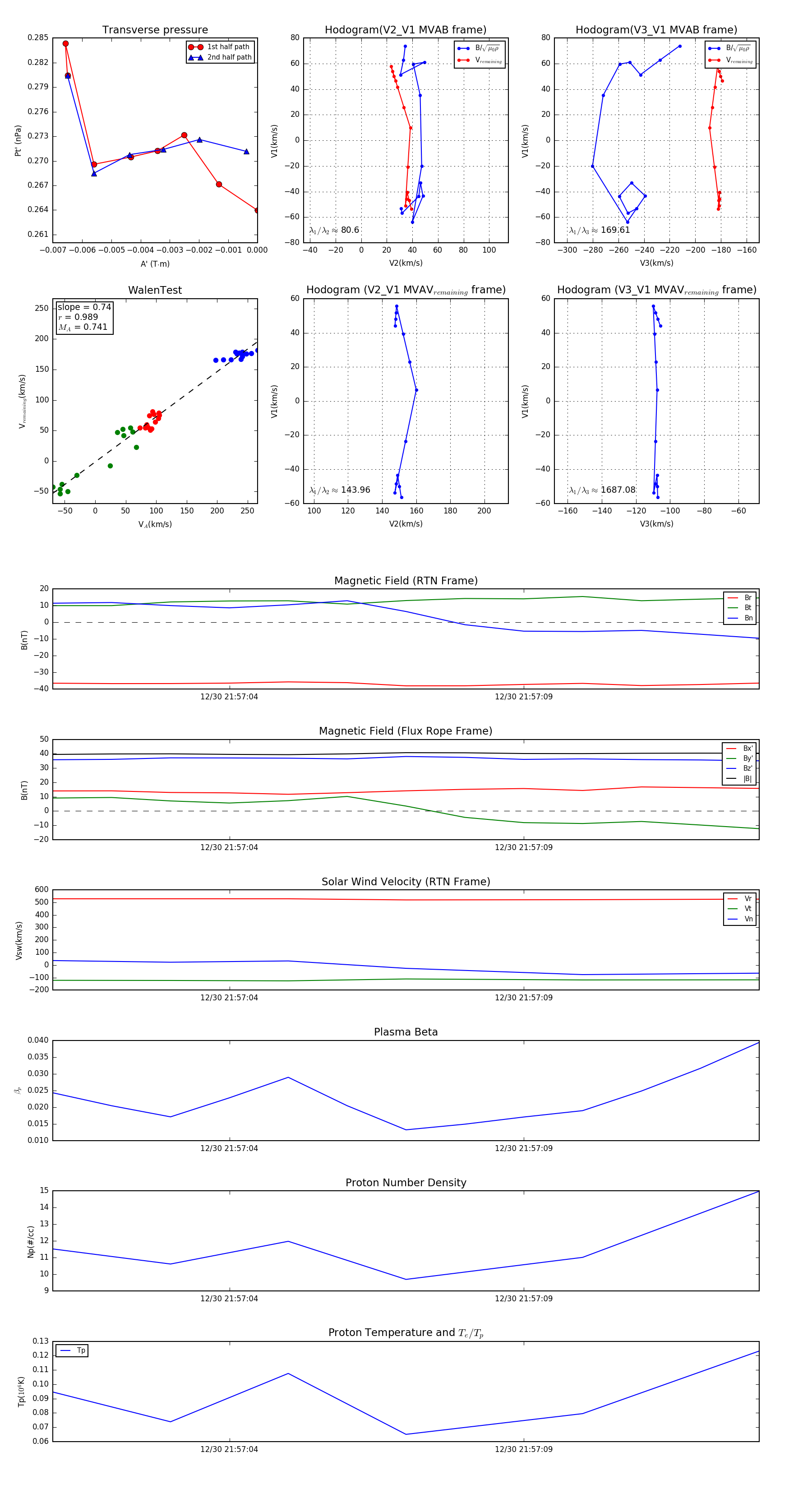
Flux Rope in 2024

Flux Rope Event 2024-12-30 21:57:01 ~ 2024-12-30 21:57:13 (13 seconds)


plot