HOME   LIST
‹–   –›

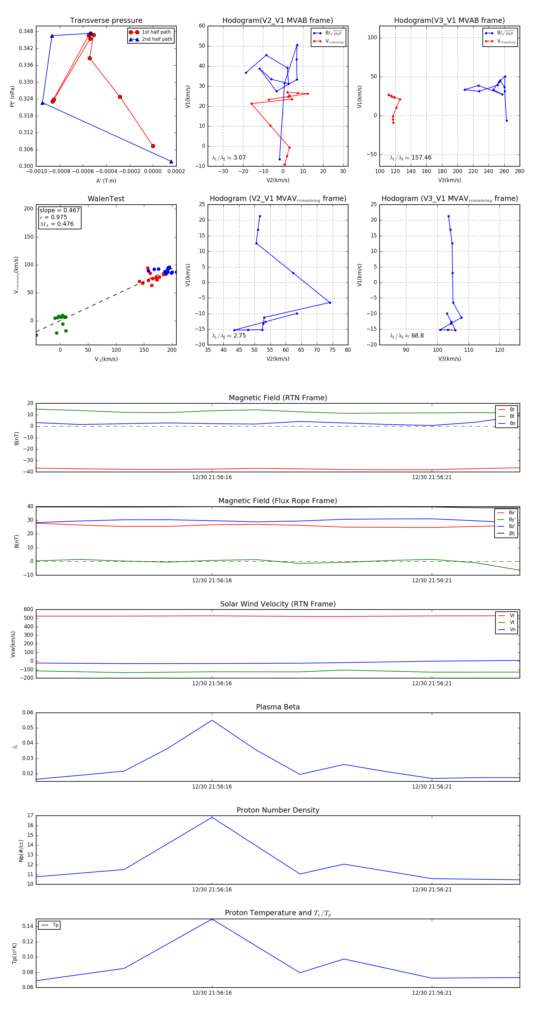
Flux Rope in 2024

Flux Rope Event 2024-12-30 21:56:12 ~ 2024-12-30 21:56:23 (12 seconds)


plot