HOME   LIST
‹–   –›

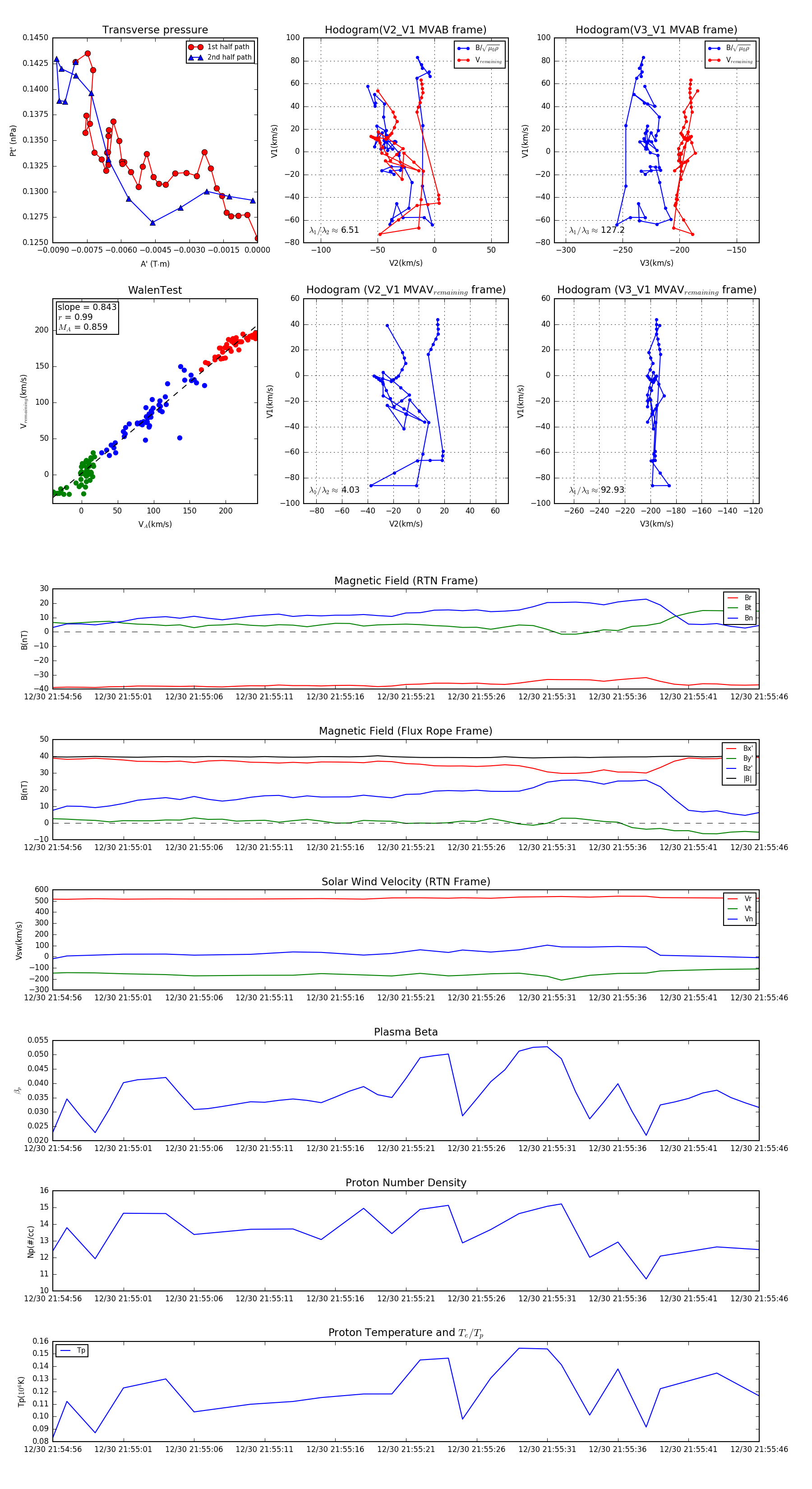
Flux Rope in 2024

Flux Rope Event 2024-12-30 21:54:56 ~ 2024-12-30 21:55:46 (51 seconds)


plot