HOME   LIST
‹–   –›

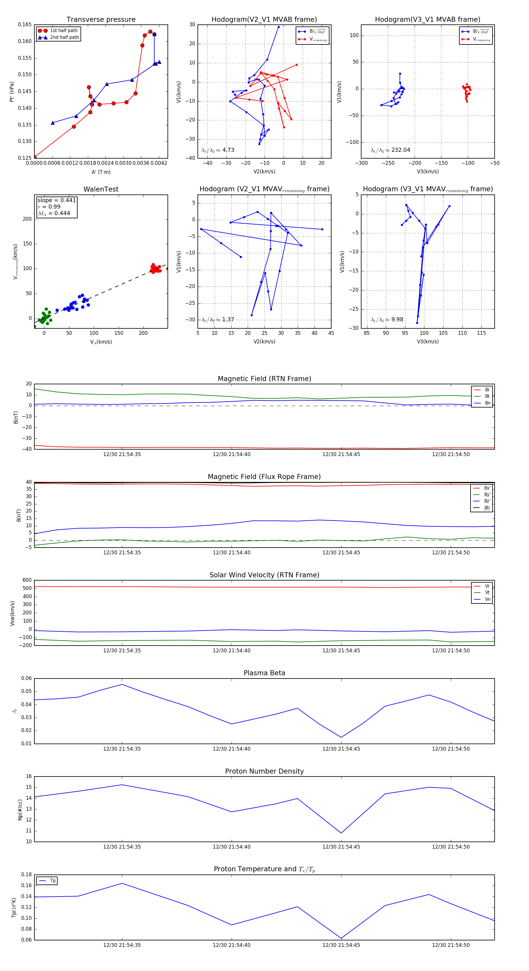
Flux Rope in 2024

Flux Rope Event 2024-12-30 21:54:31 ~ 2024-12-30 21:54:52 (22 seconds)


plot