HOME   LIST
‹–   –›

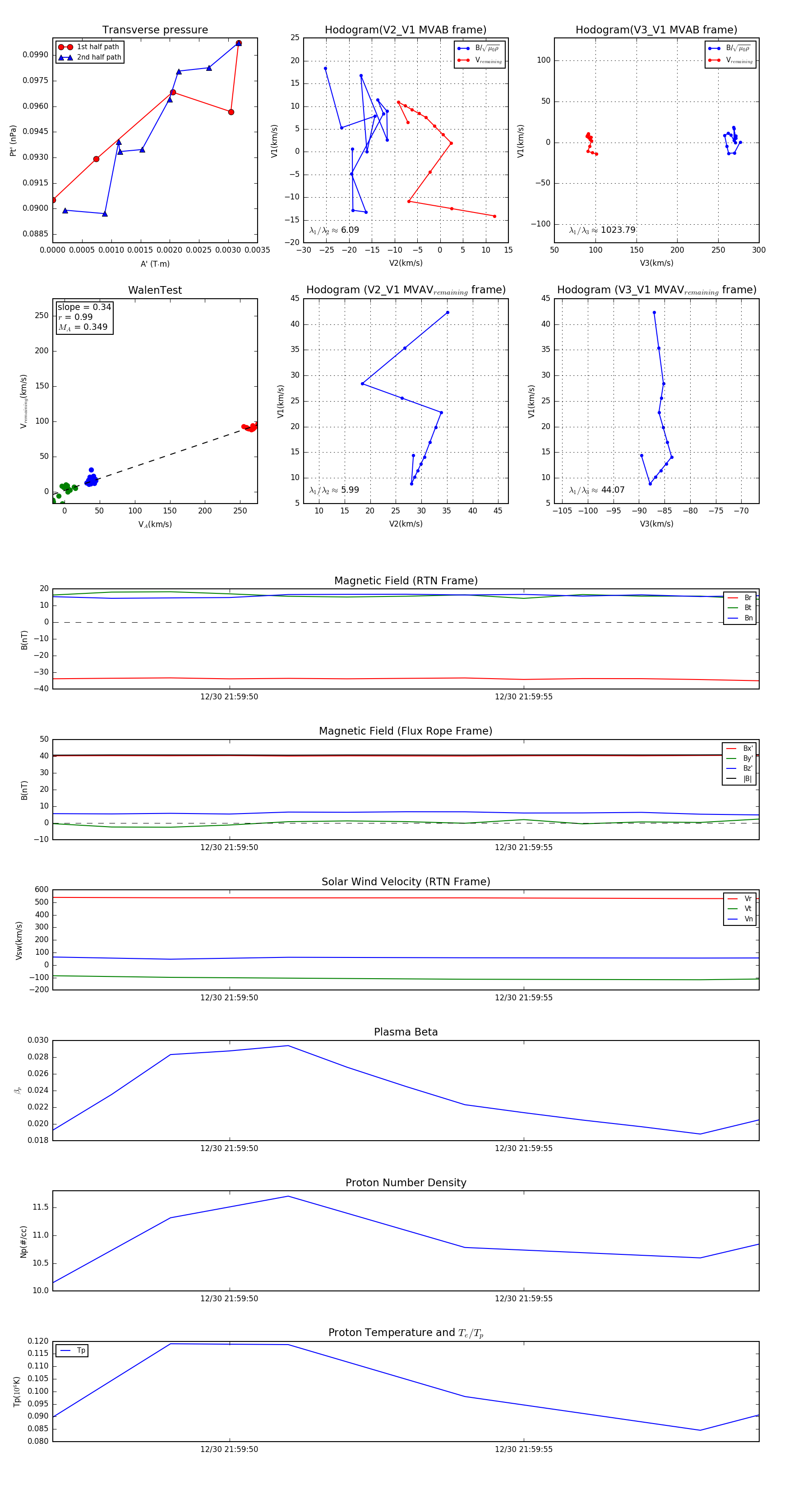
Flux Rope in 2024

Flux Rope Event 2024-12-30 21:59:47 ~ 2024-12-30 21:59:59 (13 seconds)


plot