HOME   LIST
‹–   –›

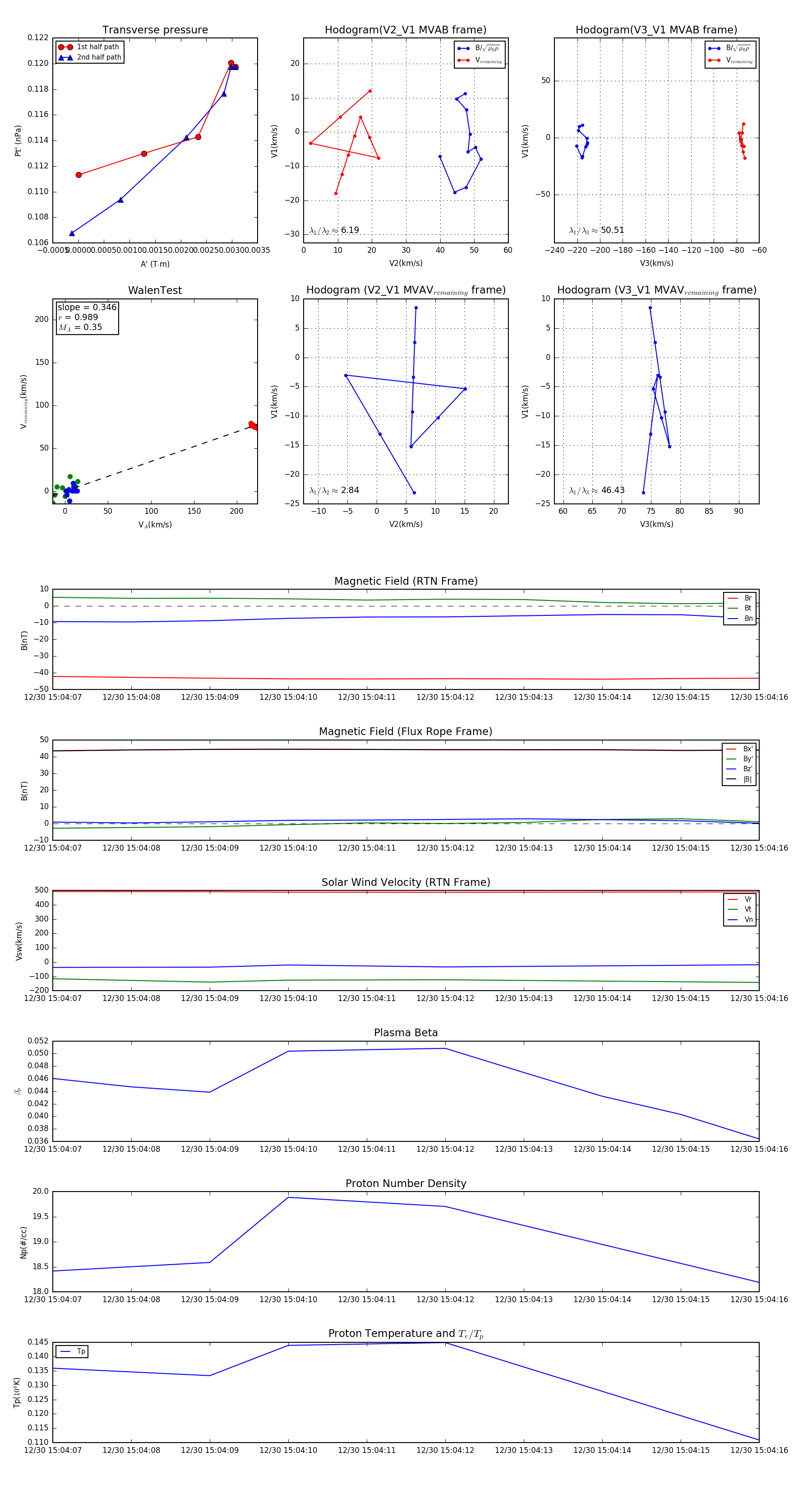
Flux Rope in 2024

Flux Rope Event 2024-12-30 15:04:07 ~ 2024-12-30 15:04:16 (10 seconds)


plot