HOME   LIST
‹–   –›

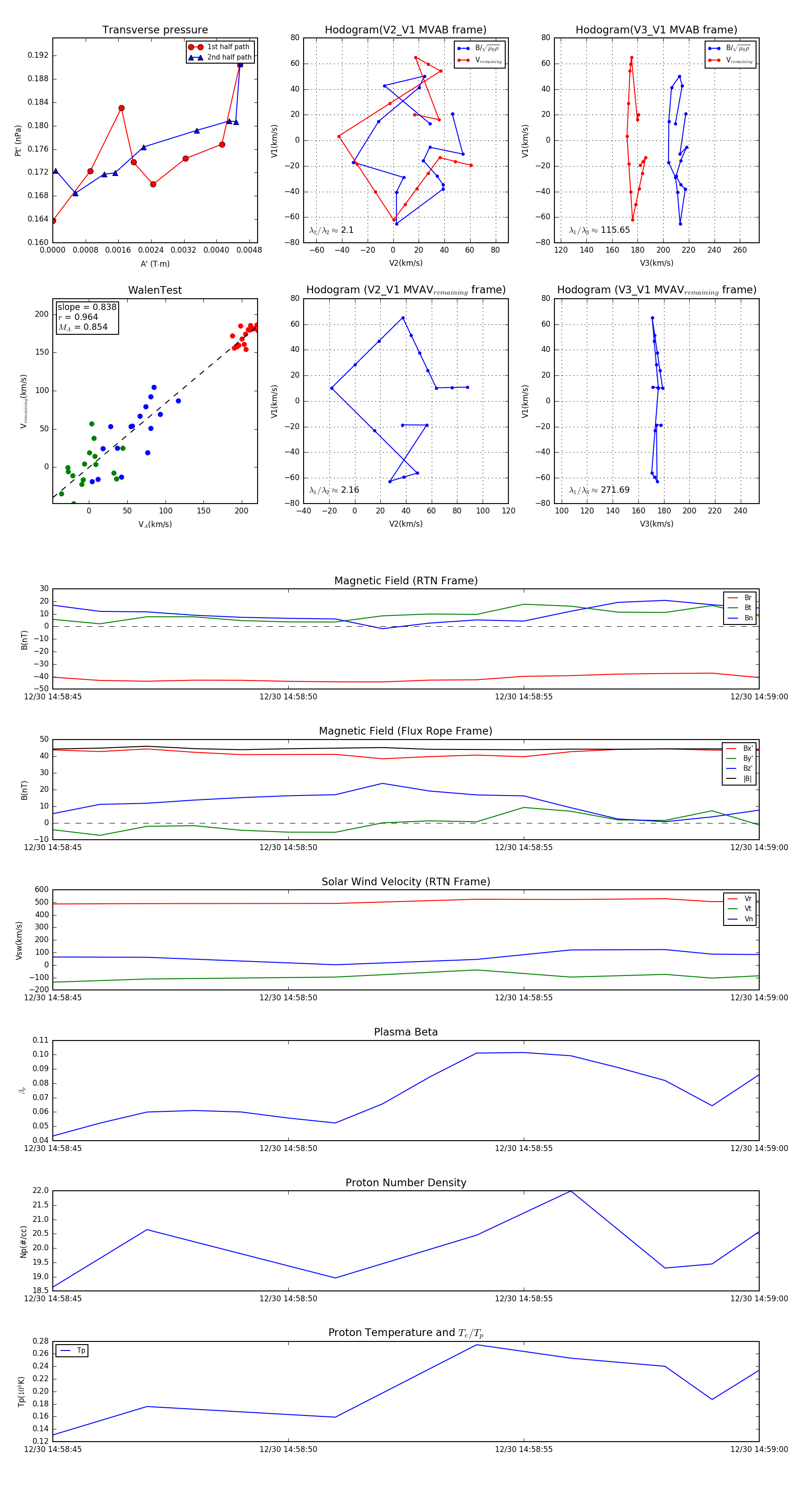
Flux Rope in 2024

Flux Rope Event 2024-12-30 14:58:45 ~ 2024-12-30 14:59:00 (16 seconds)


plot