HOME   LIST
‹–   –›

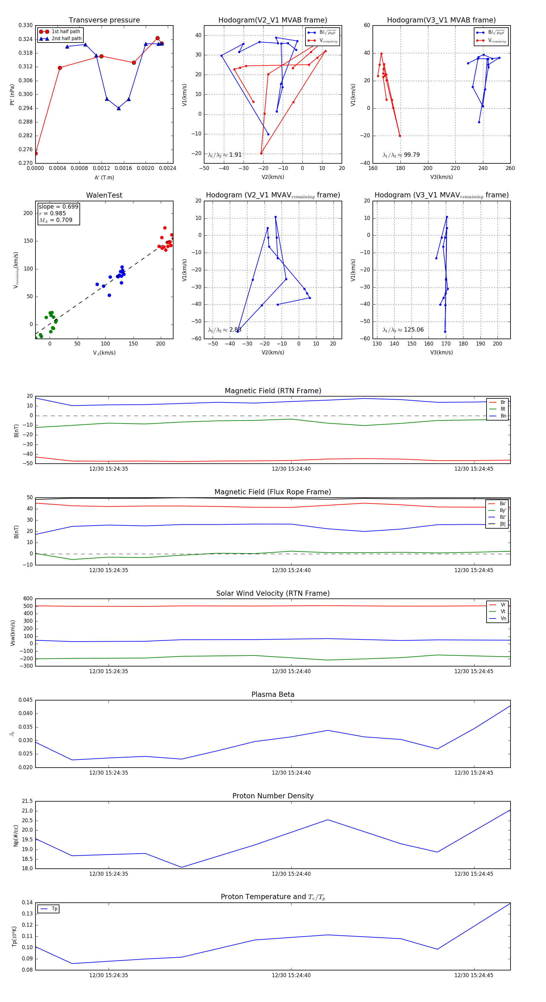
Flux Rope in 2024

Flux Rope Event 2024-12-30 15:24:33 ~ 2024-12-30 15:24:46 (14 seconds)


plot