HOME   LIST
‹–   –›

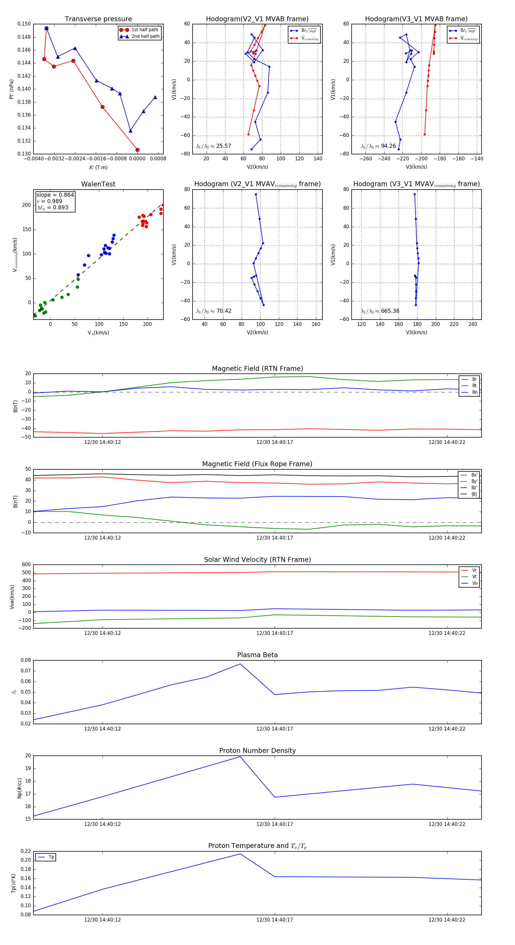
Flux Rope in 2024

Flux Rope Event 2024-12-30 14:40:10 ~ 2024-12-30 14:40:23 (14 seconds)


plot