HOME   LIST
‹–   –›

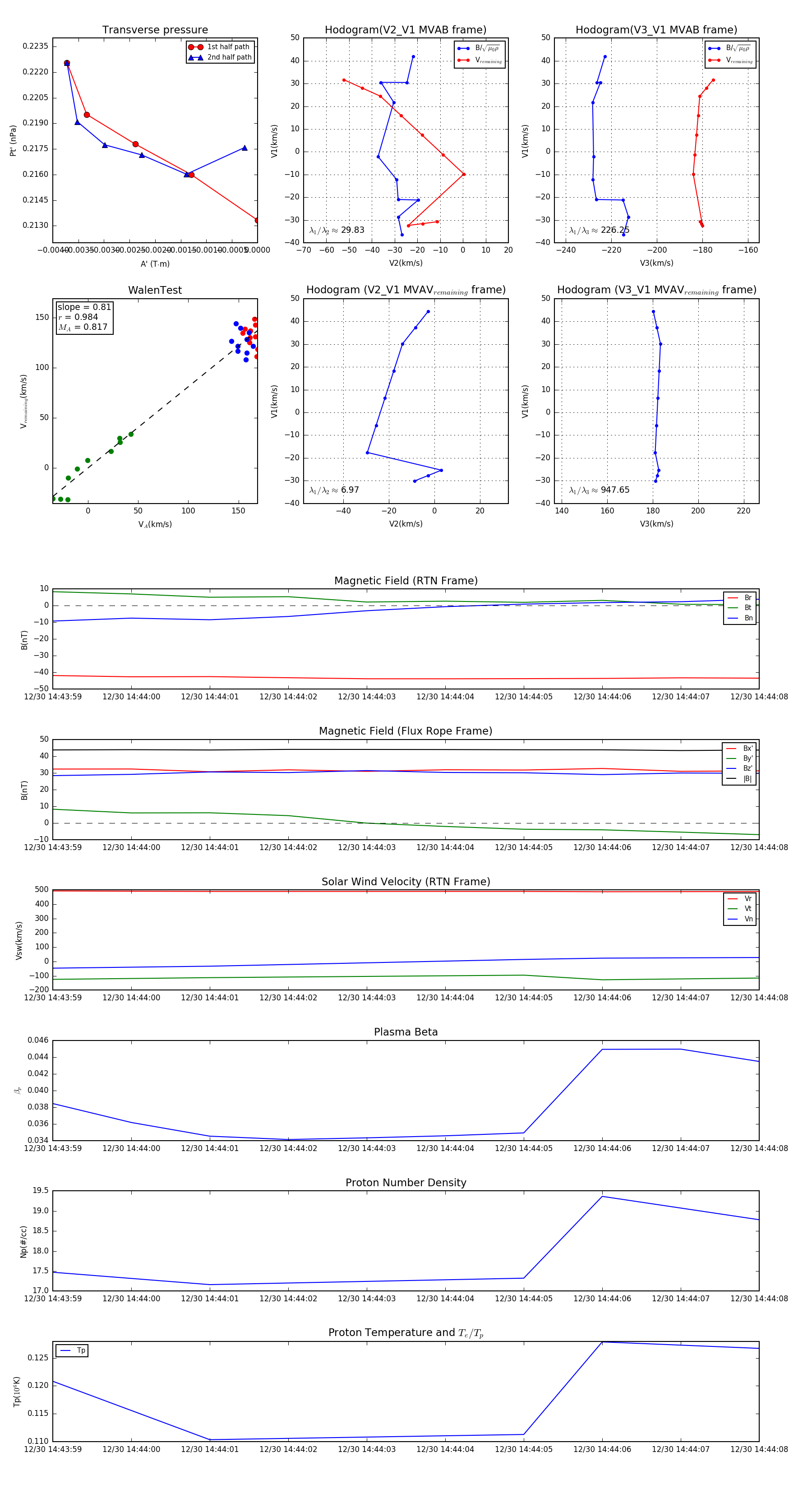
Flux Rope in 2024

Flux Rope Event 2024-12-30 14:43:59 ~ 2024-12-30 14:44:08 (10 seconds)


plot