HOME   LIST
‹–   –›

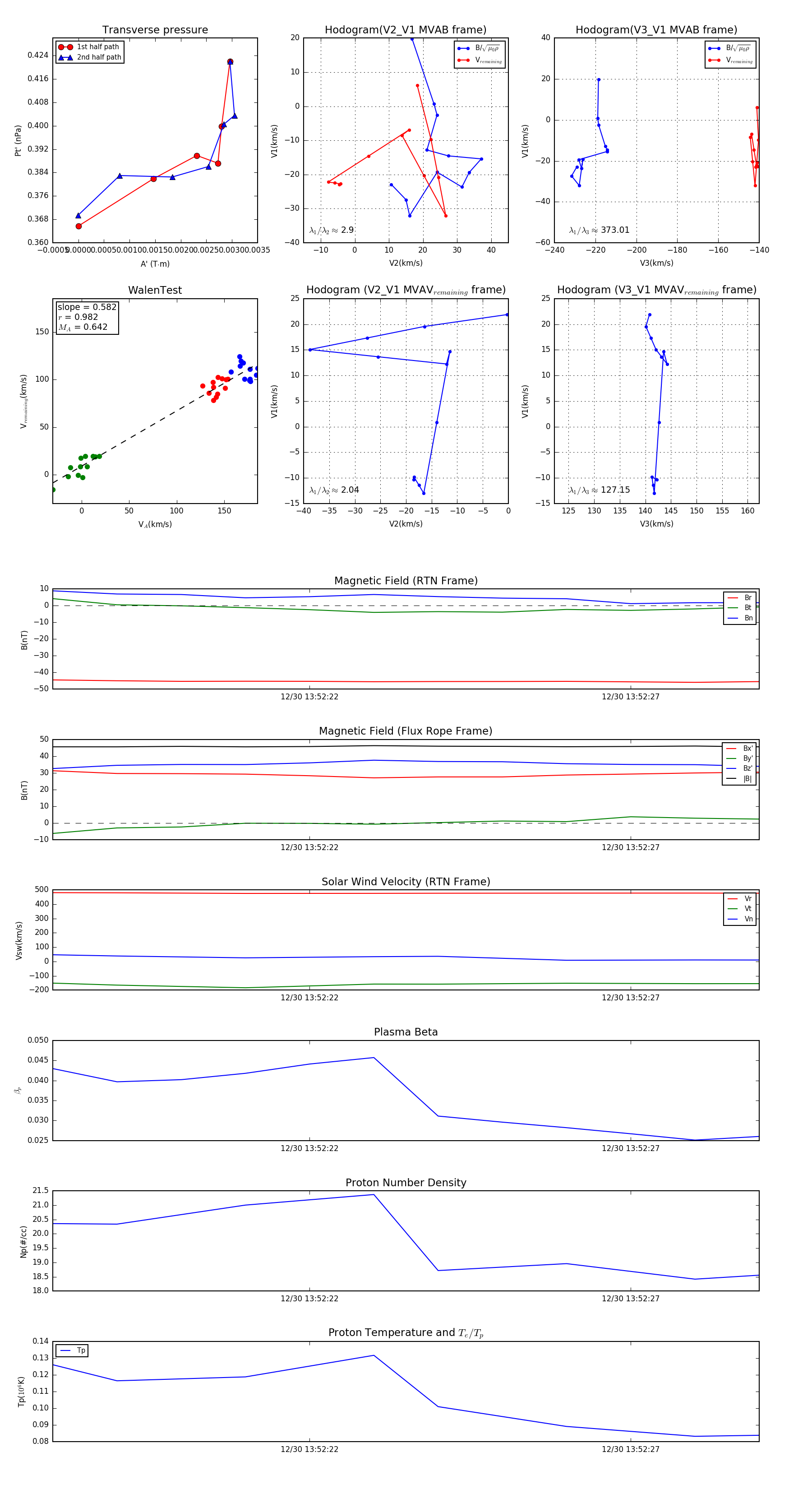
Flux Rope in 2024

Flux Rope Event 2024-12-30 13:52:18 ~ 2024-12-30 13:52:29 (12 seconds)


plot