HOME   LIST
‹–   –›

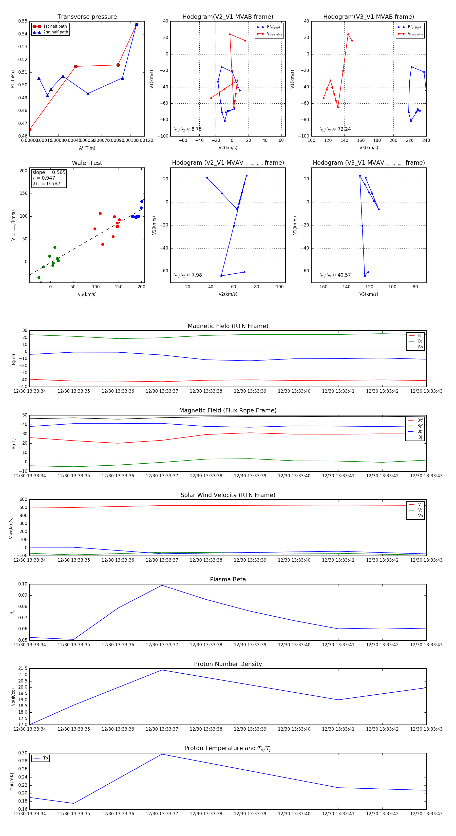
Flux Rope in 2024

Flux Rope Event 2024-12-30 13:33:34 ~ 2024-12-30 13:33:43 (10 seconds)


plot