HOME   LIST
‹–   –›

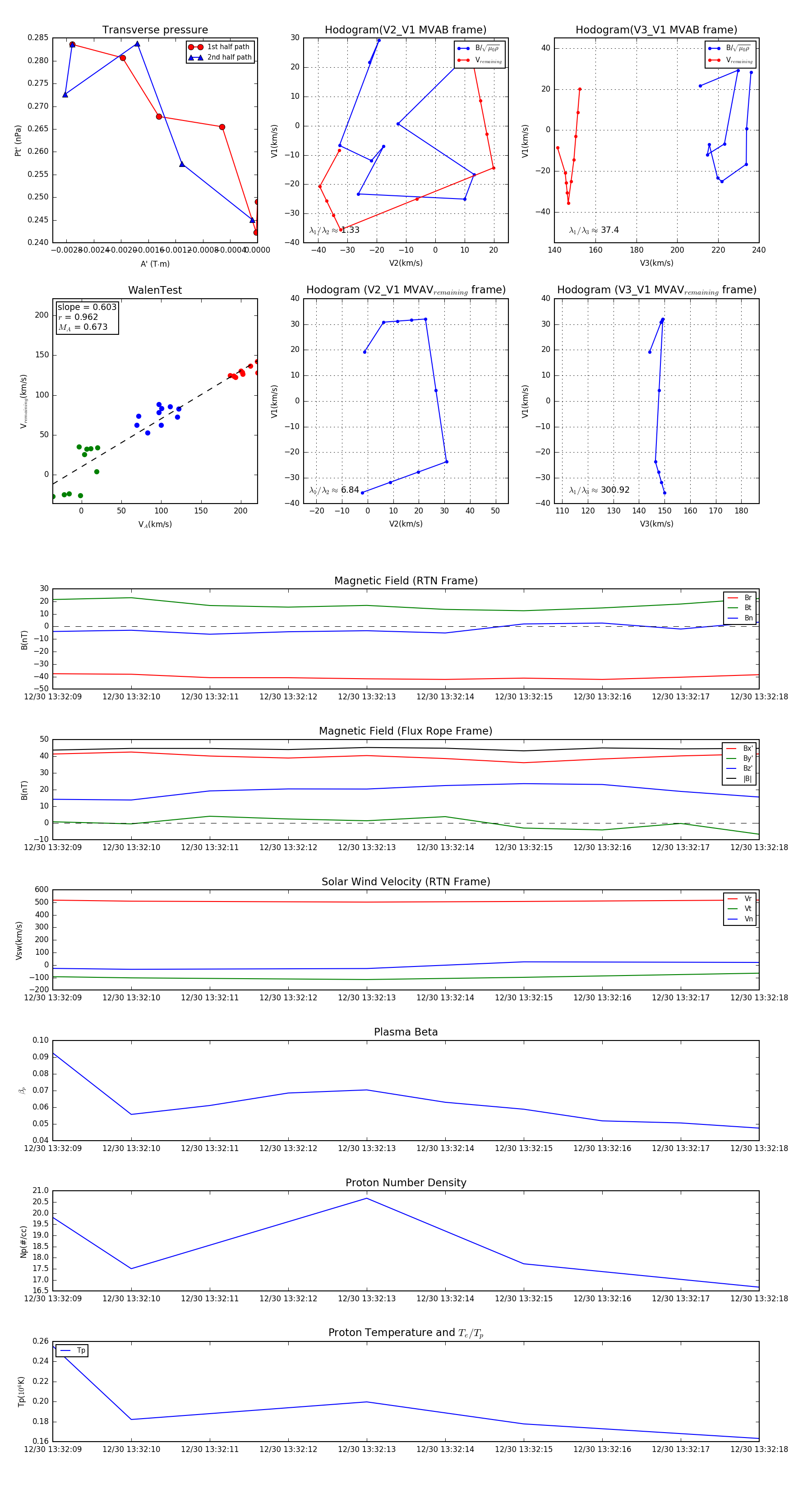
Flux Rope in 2024

Flux Rope Event 2024-12-30 13:32:09 ~ 2024-12-30 13:32:18 (10 seconds)


plot