HOME   LIST
‹–   –›

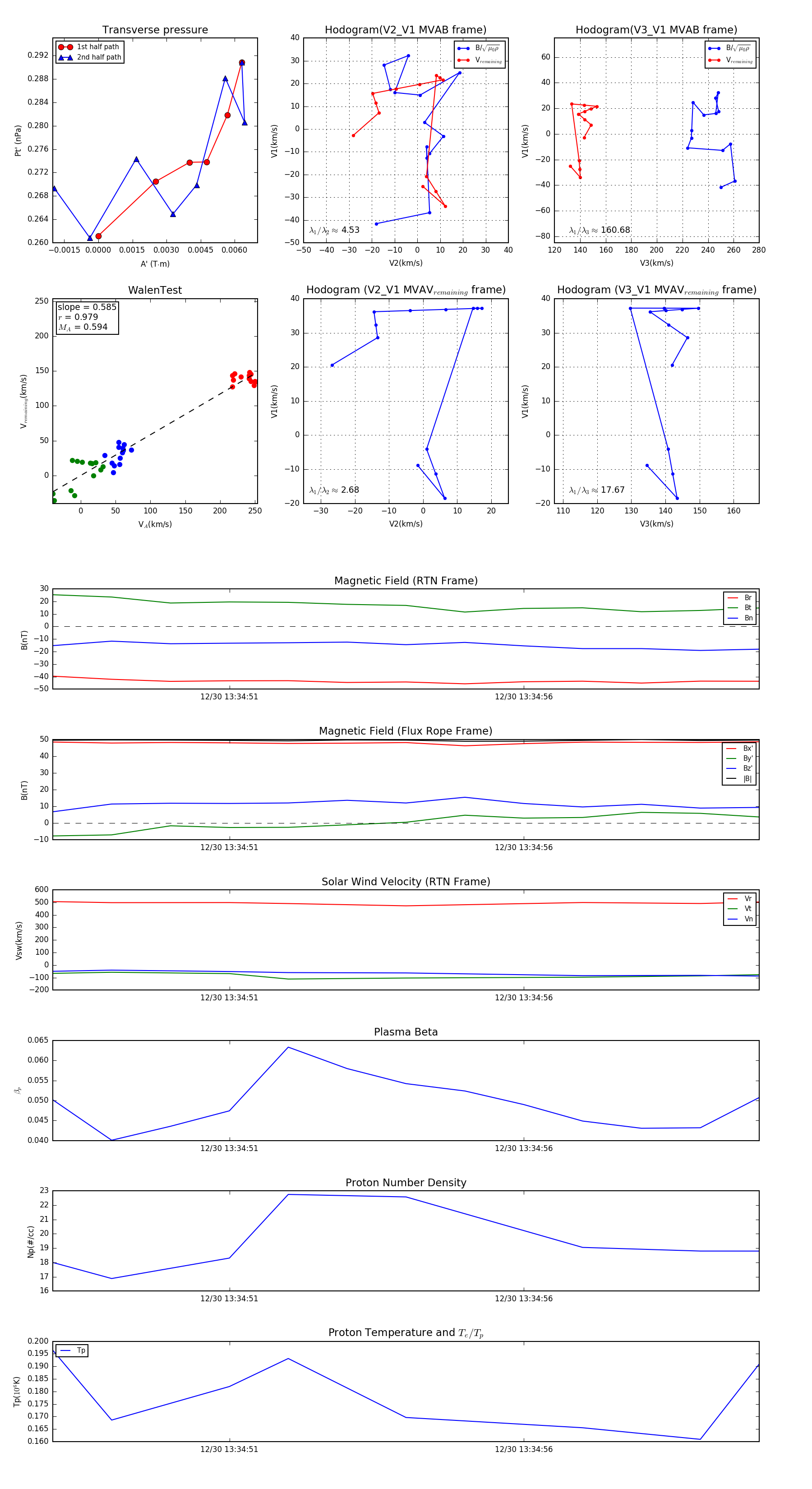
Flux Rope in 2024

Flux Rope Event 2024-12-30 13:34:48 ~ 2024-12-30 13:35:00 (13 seconds)


plot