HOME   LIST
‹–   –›

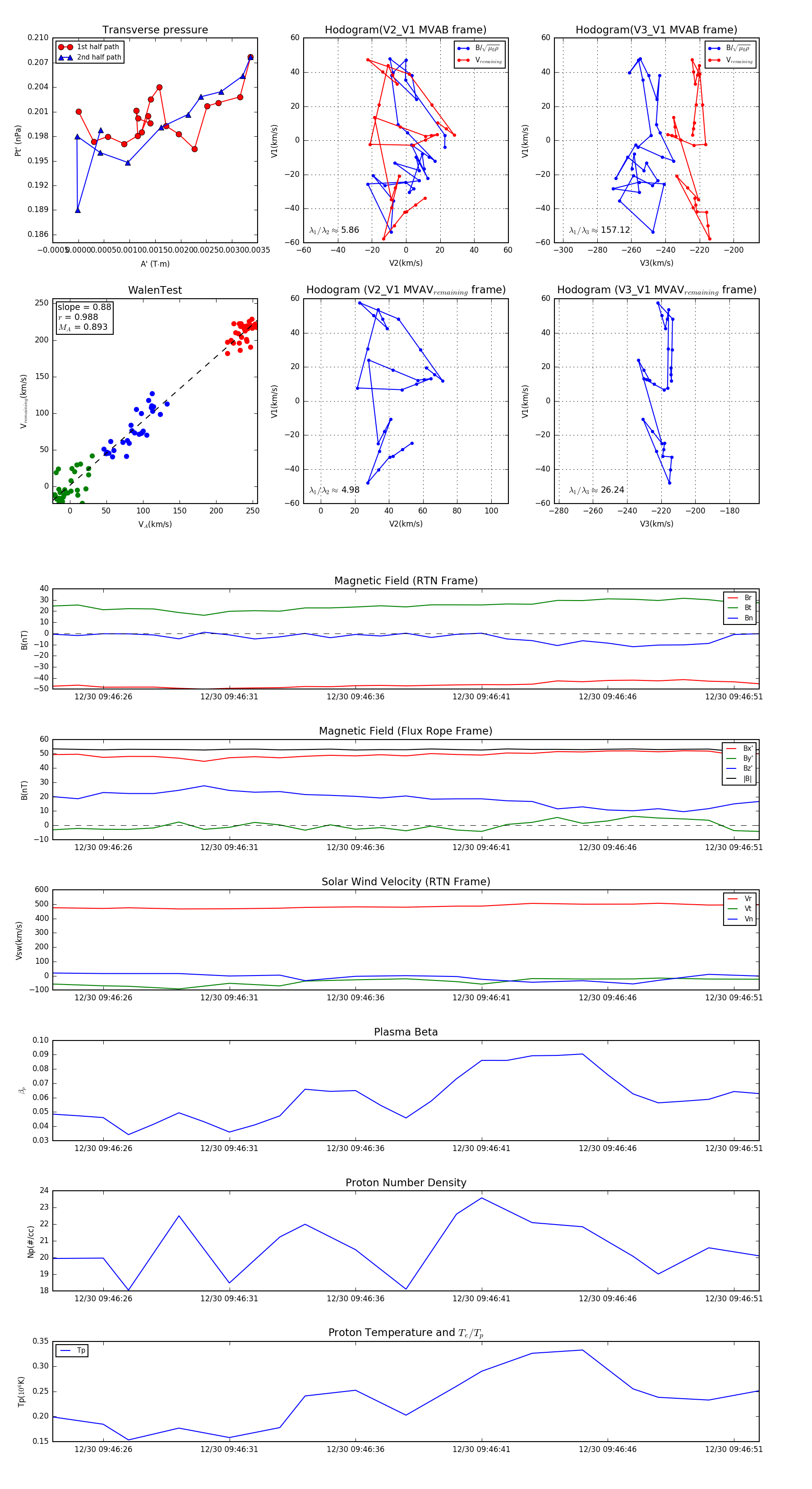
Flux Rope in 2024

Flux Rope Event 2024-12-30 09:46:24 ~ 2024-12-30 09:46:52 (29 seconds)


plot