HOME   LIST
‹–   –›

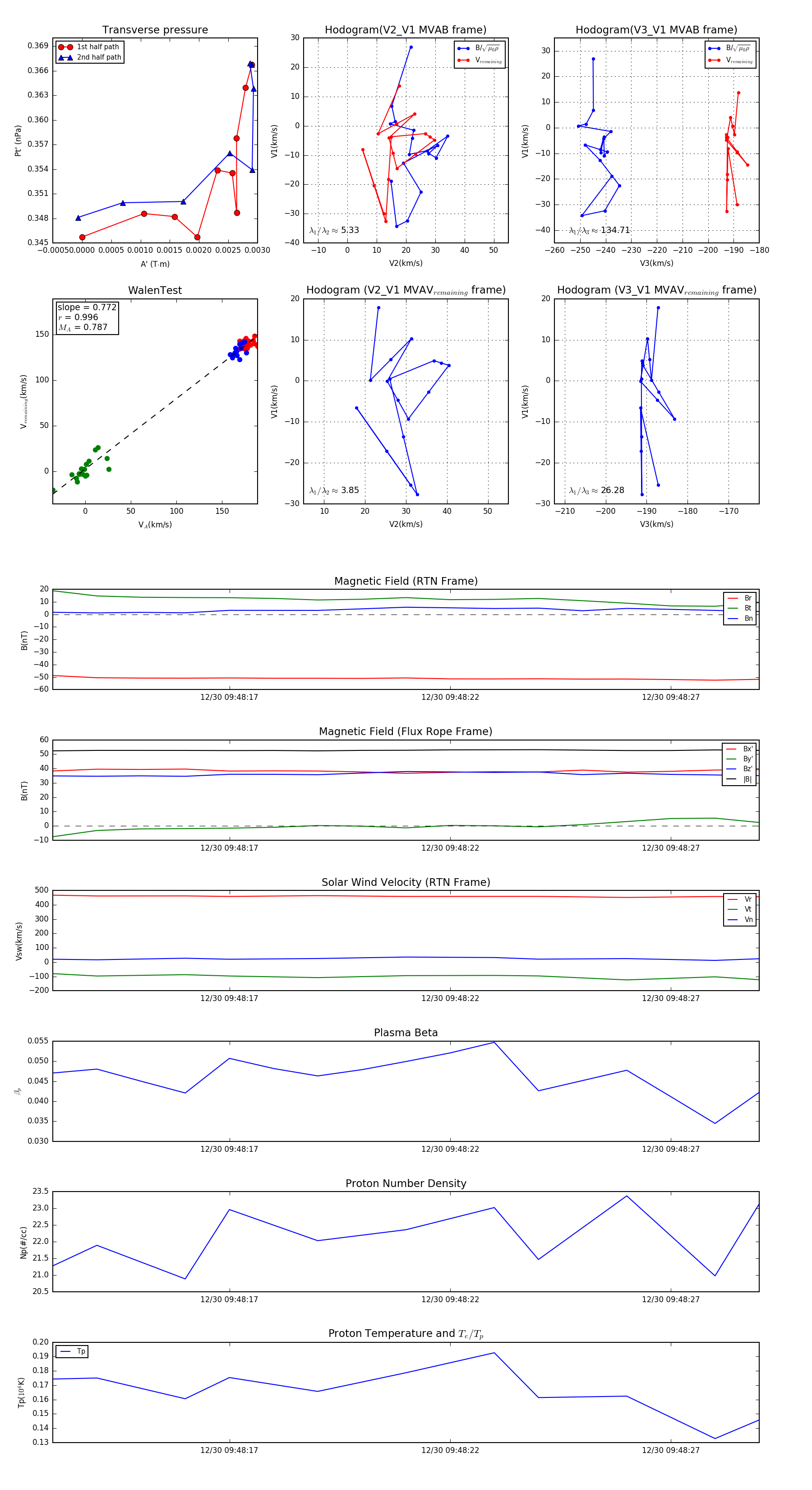
Flux Rope in 2024

Flux Rope Event 2024-12-30 09:48:13 ~ 2024-12-30 09:48:29 (17 seconds)


plot